首页
小初高学霸资料
资料专题
小初高资料专题
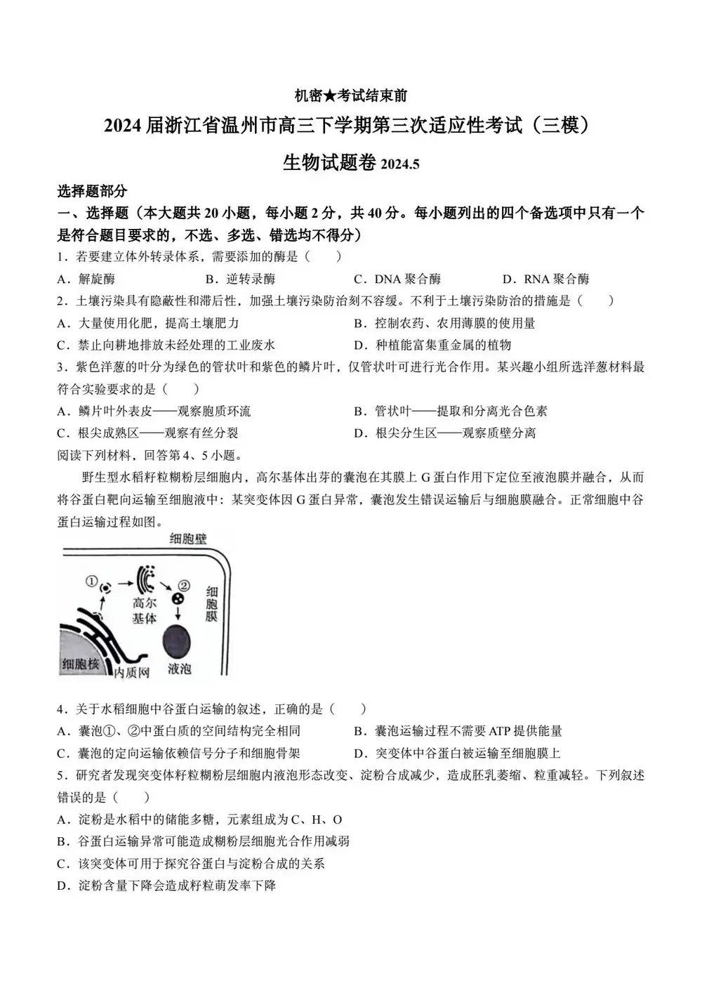
考公、教资专题
通知公告
网站通知
政策信息
点我搜索
美国
上传赚积分、现金
登录
注册
首页
小初高学霸资料
正文
2024届浙江省温州市高三下学期第三次适应性考试(三模)生物学试题(含答案)
2025-03-16 12:40:00
0
次
格式:
答案:
2024届浙江省温州市高三下学期第三次适应性考试(三模)生物学试题(含答案)
点击分享给好友
分享图片
关闭
生成中...
复制图片
复制链接
免费云打印活动
免费云打印,邮寄到家
×
用微信扫码
附件预览
资
料
部
分
预
览
资
料
部
分
内
容
预
览
,
如
无
预
览
也
可
放
心
下
载
1
/
0
◀
▶
三模
试卷
试题
考试
模拟
卷子
高三
高中
真题
下册
春季
2024年
模拟考
下学期
春学期
高三下
第二学期
高中三年级
高三(下)
上一篇:
2024届浙江省温州市高三下学期三模考试历史试题
下一篇:
2024届浙江省温州市高三下学期第二次适应性考试历史试题
相关内容
2025-2026学年浙江省台州市椒江区三年级上学期期末评估检测数学试卷
2026-02-20 17:36:02
2025-2026学年浙江省台州市椒江区四年级上学期期末评估检测英语试卷
2026-02-20 17:36:02
2025-2026学年浙江省温州市高二上学期期末教学质量评价题库历史试题(A类)
2026-02-20 17:36:02
资料下载
|
不会?
请点击查看教程
免费通道
付费通道
🎯 立即免费解锁资源
💎 需要积分:
2积分
热门资料
浙江省温州市瑞安市六校联考(玉...
原版浙江省温州市瑞安市六校联考(玉海、莘塍、滨江、安高、塘下等)2025年10月上学期九年级期中监测...
2025-2026学年浙江省宁...
2025-2026学年浙江省舟...