首页
小初高学霸资料
资料专题
小初高资料专题
考公、教资专题
通知公告
网站通知
政策信息
点我搜索
美国
上传赚积分、现金
登录
注册
首页
小初高学霸资料
正文
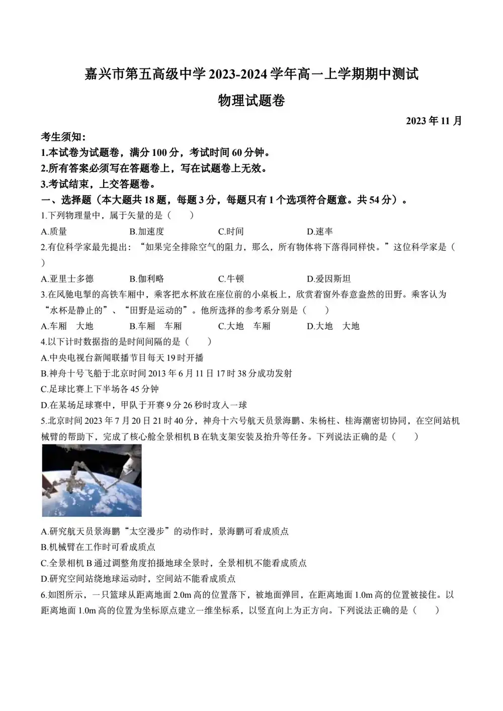
浙江省嘉兴市第五高级中学2023学年高一上学期期中测试物理试题(含答案)
2025-03-16 12:29:13
0
次
格式:
答案:
浙江省嘉兴市第五高级中学2023学年高一上学期期中测试物理试题(含答案)
点击分享给好友
分享图片
关闭
生成中...
复制图片
复制链接
免费云打印活动
免费云打印,邮寄到家
×
用微信扫码
附件预览
资
料
部
分
预
览
资
料
部
分
内
容
预
览
,
如
无
预
览
也
可
放
心
下
载
1
/
0
◀
▶
试卷
试题
考试
卷子
高一
高中
真题
上册
秋季
期中
2023年
期中考
上学期
秋学期
高一上
第一学期
秋季学期
期中考试
期中测试
高中一年级
高一(上)
上一篇:
浙江省嘉兴市高级中学2023学年高二上学期开学检测语文试题
下一篇:
浙江省嘉兴市第五高级中学2023学年高一上学期期中测试思想政治试卷(Word版含答案)
相关内容
2025-2026学年浙江省杭州市翠苑中学九年级上学期1月月考数学试卷
2026-01-16 21:24:46
2025-2026学年浙江省杭州市翠苑中学九年级上学期1月月考社会试卷
2026-01-16 21:24:46
2025-2026学年浙江省杭州市翠苑中学九年级上学期1月月考科学试卷
2026-01-16 21:24:46
资料下载
|
不会?
请点击查看教程
免费通道
付费通道
🎯 立即免费解锁资源
💎 需要积分:
2积分
热门资料
2025年秋(人教版)高清可编...
2025年4月浙江省杭州市西湖...
2025年秋新译林八年级上册彩...
2024秋最新(人教版PEP)...
2025年秋(外研社版)高清可...
2025年4月浙江省杭州市余杭...
2025年秋人教版八年级数学上...
2025年浙江省中考真题科学
2025年秋(浙教版)高清可编...
2025年秋八年级上学期人教版...