首页
小初高学霸资料
资料专题
小初高资料专题
考公、教资专题
通知公告
网站通知
政策信息
点我搜索
美国
上传赚积分、现金
登录
注册
首页
小初高学霸资料
正文
浙江省嘉兴市海盐第二高级中学2023学年高一上学期10月第一次阶段测试地理试题( 含答案)
2025-03-16 12:29:12
0
次
格式:
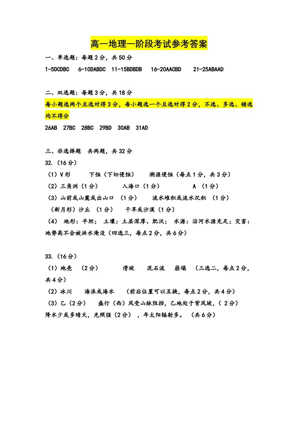
答案:
浙江省嘉兴市海盐第二高级中学2023学年高一上学期10月第一次阶段测试地理试题( 含答案)
点击分享给好友
分享图片
关闭
生成中...
复制图片
复制链接
免费云打印活动
免费云打印,邮寄到家
×
用微信扫码
附件预览
资
料
部
分
预
览
资
料
部
分
内
容
预
览
,
如
无
预
览
也
可
放
心
下
载
1
/
0
◀
▶
一模
试卷
模拟
试题
考试
卷子
高一
高中
真题
上册
秋季
2023年
模拟考
上学期
秋学期
高一上
第一学期
秋季学期
高中一年级
高一(上)
上一篇:
浙江省嘉兴市海盐第二高级中学2023学年高一上学期第一次阶段测试生物试题
下一篇:
浙江省嘉兴市海盐第二高级中学2023学年高二上学期思想政治10月第一次阶段测试试卷
相关内容
2025-2026学年浙江省金华市义乌市春晗中学九年级上学期第三次作业检测英语试...
2026-01-17 20:32:23
2025-2026学年浙江省嘉兴市九年级上学期数学学科期末模拟检测卷(含答案)
2026-01-17 20:32:23
2026年1月浙江省宁波市鄞州区七年级上学期数学竞赛试卷
2026-01-17 20:32:23
资料下载
|
不会?
请点击查看教程
免费通道
付费通道
🎯 立即免费解锁资源
💎 需要积分:
2积分
热门资料
2025年秋(人教版)高清可编...
2025年4月浙江省杭州市西湖...
2025年秋新译林八年级上册彩...
2024秋最新(人教版PEP)...
2025年秋(外研社版)高清可...
2025年4月浙江省杭州市余杭...
2025年秋人教版八年级数学上...
2025年浙江省中考真题科学
2025年秋(浙教版)高清可编...
2025年秋八年级上学期人教版...