首页
小初高学霸资料
资料专题
小初高资料专题
考公、教资专题
通知公告
网站通知
政策信息
点我搜索
美国
上传赚积分、现金
登录
注册
首页
小初高学霸资料
正文
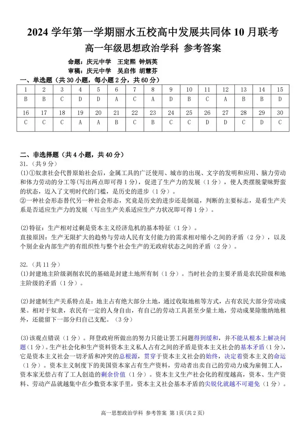
浙江省丽水市“五校高中发展共同体”2024学年高一上学期10月联考政治试题(word版含答案)
2025-03-16 12:28:49
0
次
格式:
答案:
浙江省丽水市“五校高中发展共同体”2024学年高一上学期10月联考政治试题(word版含答案)
点击分享给好友
分享图片
关闭
生成中...
复制图片
复制链接
免费云打印活动
免费云打印,邮寄到家
×
用微信扫码
附件预览
资
料
部
分
预
览
资
料
部
分
内
容
预
览
,
如
无
预
览
也
可
放
心
下
载
1
/
0
◀
▶
上
2024
高一
高中
试卷
试题
考试
真题
上册
秋季
上学期
秋学期
高一上
第一学期
秋季学期
高中一年级
高一(上)
上一篇:
浙江省名校联盟2023学年高二上学期期末高考适应性测试日语试题
下一篇:
浙江省丽水市“五校高中发展共同体”2024学年高一上学期10月联考生物试题
相关内容
2025-2026学年安徽省TY部分学校(合肥六中)高二上学期12月联考生物试卷...
2025-12-27 20:11:55
2025-2026学年安徽省TY部分学校(合肥六中)高二上学期12月联考生物试卷...
2025-12-27 20:11:55
2025-2026学年安徽省TY部分学校(合肥六中)高二上学期12月联考日语试卷...
2025-12-27 20:11:55
资料下载
|
不会?
请点击查看教程
免费通道
付费通道
🎯 立即免费解锁资源
💎 需要积分:
2积分
请先登录
热门资料
2025年秋(人教版)高清可编...
2025年秋新译林八年级上册彩...
2025年4月浙江省杭州市西湖...
2024秋最新(人教版PEP)...
2025年秋(外研社版)高清可...
2025年4月浙江省杭州市余杭...
2025年秋人教版八年级数学上...
2025年浙江省中考真题科学
2025年秋(浙教版)高清可编...
2025年秋八年级上学期人教版...