首页
小初高学霸资料
资料专题
小初高资料专题
考公、教资专题
通知公告
网站通知
政策信息
点我搜索
美国
上传赚积分、现金
登录
注册
首页
小初高学霸资料
正文
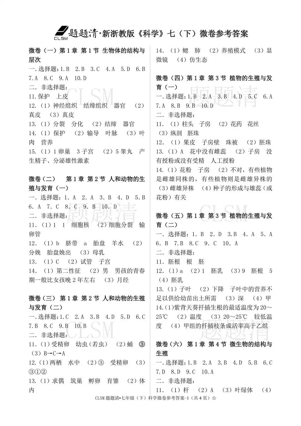
【新版】2024学年题题清七年级下学期科学微卷答案
2025-03-16 12:16:44
0
次
格式:
答案:
【新版】2024学年题题清七年级下学期科学微卷答案
点击分享给好友
分享图片
关闭
生成中...
复制图片
复制链接
免费云打印活动
免费云打印,邮寄到家
×
用微信扫码
附件预览
资
料
部
分
预
览
资
料
部
分
内
容
预
览
,
如
无
预
览
也
可
放
心
下
载
1
/
0
◀
▶
初一
初中
下册
春季
七下
2025年
七年级
下学期
春学期
第二学期
七(下)
初中一年级
上一篇:
【新版】2024学年题题清七年级下学期历史答案
下一篇:
【新版】2024学年题题清七年级下学期科学检测答案
相关内容
2025-2026学年浙江省绍兴市部分学校联考七年级上学期12月月考历史、地理、...
2026-02-28 14:42:21
2025-2026学年浙江省温州市第十六中学九年级上学期第三次月考历史与社会.法...
2026-02-28 14:42:21
2026年2月22日浙江省冬季“丁一杯”世界少年数学奥林匹克亚洲精英赛八年级试题
2026-02-28 14:42:21
资料下载
|
不会?
请点击查看教程
免费通道
付费通道
🎯 立即免费解锁资源
💎 需要积分:
2积分
热门资料
浙江省温州市瑞安市六校联考(玉...
原版浙江省温州市瑞安市六校联考(玉海、莘塍、滨江、安高、塘下等)2025年10月上学期九年级期中监测...
2025-2026学年浙江省宁...
2025-2026学年浙江省舟...
2025年浙江省中考【全科】命...