首页
小初高学霸资料
资料专题
小初高资料专题
考公、教资专题
通知公告
网站通知
政策信息
点我搜索
美国
上传赚积分、现金
登录
注册
首页
小初高学霸资料
正文
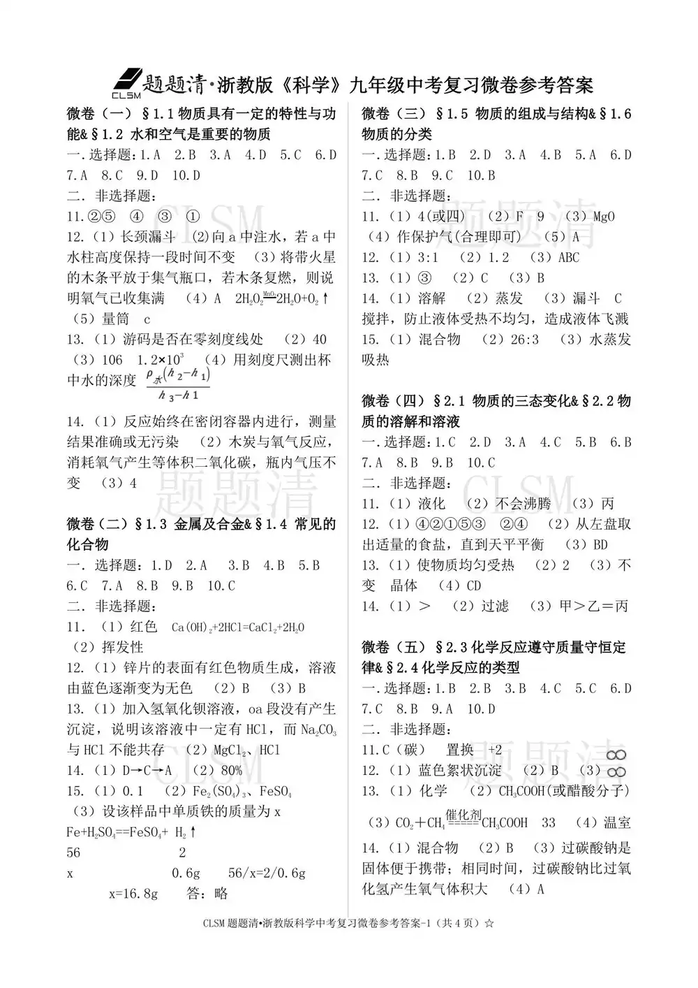
【新版】2024学年题题清九年级下学期科学中考复习微卷答案
2025-03-16 12:16:42
0
次
格式:
答案:
【新版】2024学年题题清九年级下学期科学中考复习微卷答案
点击分享给好友
分享图片
关闭
生成中...
复制图片
复制链接
免费云打印活动
免费云打印,邮寄到家
×
用微信扫码
附件预览
资
料
部
分
预
览
资
料
部
分
内
容
预
览
,
如
无
预
览
也
可
放
心
下
载
1
/
0
◀
▶
中考
试卷
试题
考试
卷子
真题
初三
初中
下册
春季
九下
2025年
九年级
下学期
春学期
第二学期
九(下)
初中三年级
上一篇:
【新版】2024学年题题清九年级下学期数学中考复习微卷答案
下一篇:
【新版】2024学年题题清九年级下学期科学中考复习卷模拟卷答案
相关内容
2024-2025学年安徽省天一大联考高三上学期1月期末物理试卷(图片版有答案 ...
2026-01-13 20:24:33
2024-2025学年安徽省天一大联考高三上学期1月期末数学试卷(图片版有答案 ...
2026-01-13 20:24:33
2024-2025学年安徽省天一大联考高三上学期1月期末历史试卷(图片版有答案 ...
2026-01-13 20:24:33
资料下载
|
不会?
请点击查看教程
免费通道
付费通道
🎯 立即免费解锁资源
💎 需要积分:
2积分
请先登录
热门资料
2025年秋(人教版)高清可编...
2025年4月浙江省杭州市西湖...
2025年秋新译林八年级上册彩...
2024秋最新(人教版PEP)...
2025年秋(外研社版)高清可...
2025年4月浙江省杭州市余杭...
2025年秋人教版八年级数学上...
2025年浙江省中考真题科学
2025年秋(浙教版)高清可编...
2025年秋八年级上学期人教版...