首页
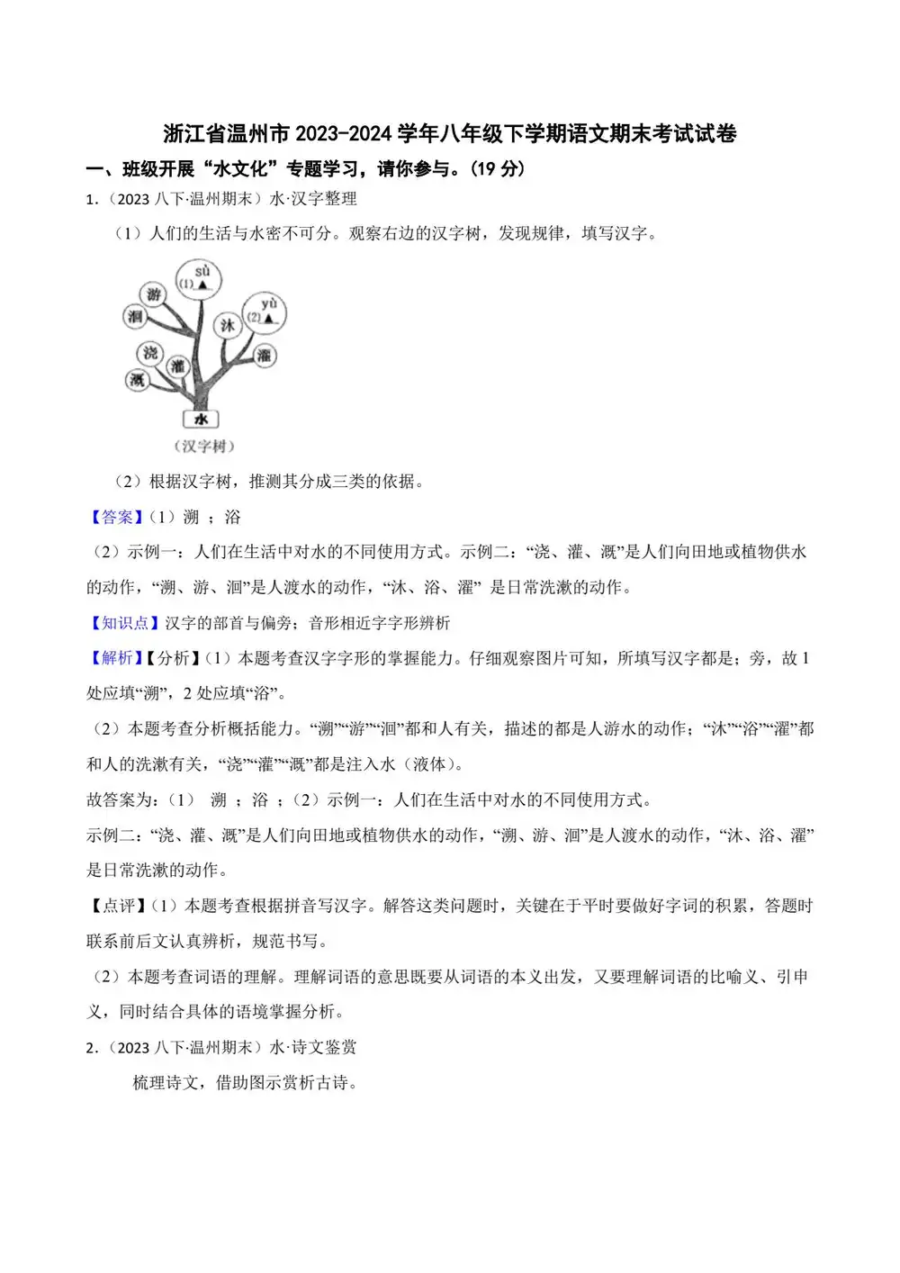
小初高学霸资料
资料专题
小初高资料专题
考公、教资专题
通知公告
网站通知
政策信息
点我搜索
美国
上传赚积分、现金
登录
注册
首页
小初高学霸资料
正文
浙江省温州市2023学年八年级下学期语文期末考试试卷
2025-03-16 12:15:11
0
次
格式:
答案:
浙江省温州市2023学年八年级下学期语文期末考试试卷
点击分享给好友
分享图片
关闭
生成中...
复制图片
复制链接
免费云打印活动
免费云打印,邮寄到家
×
用微信扫码
附件预览
资
料
部
分
预
览
资
料
部
分
内
容
预
览
,
如
无
预
览
也
可
放
心
下
载
1
/
0
◀
▶
下
2024
试卷
试题
考试
卷子
初二
初中
真题
下册
春季
八下
期末考
八年级
下学期
春学期
第二学期
八(下)
期末考试
期末测试
初中二年级
上一篇:
浙江省温州市苍南县2023学年八年级下学期语文期末考试卷
下一篇:
浙江省台州市玉环市校联考2023学年八年级下学期6月期末语文试卷
相关内容
六年级上学期数学期末真题、模拟卷(含答案)
2025-12-31 20:06:10
2025-2026学年浙江省宁波市宁海中学八年级上学期开学考社会试卷(含答案)
2025-12-31 19:15:07
2023-2024学年浙师大附属锦屏中学八年级下学期期中练习数学试卷(含解析)
2025-12-31 19:11:21
资料下载
|
不会?
请点击查看教程
免费通道
付费通道
🎯 立即免费解锁资源
💎 需要积分:
2积分
请先登录
热门资料
浙江省温州市瑞安市六校联考(玉...
原版浙江省温州市瑞安市六校联考(玉海、莘塍、滨江、安高、塘下等)2025年10月上学期九年级期中监测...