首页
小初高学霸资料
资料专题
小初高资料专题
考公、教资专题
通知公告
网站通知
政策信息
点我搜索
美国
上传赚积分、现金
登录
注册
首页
小初高学霸资料
正文
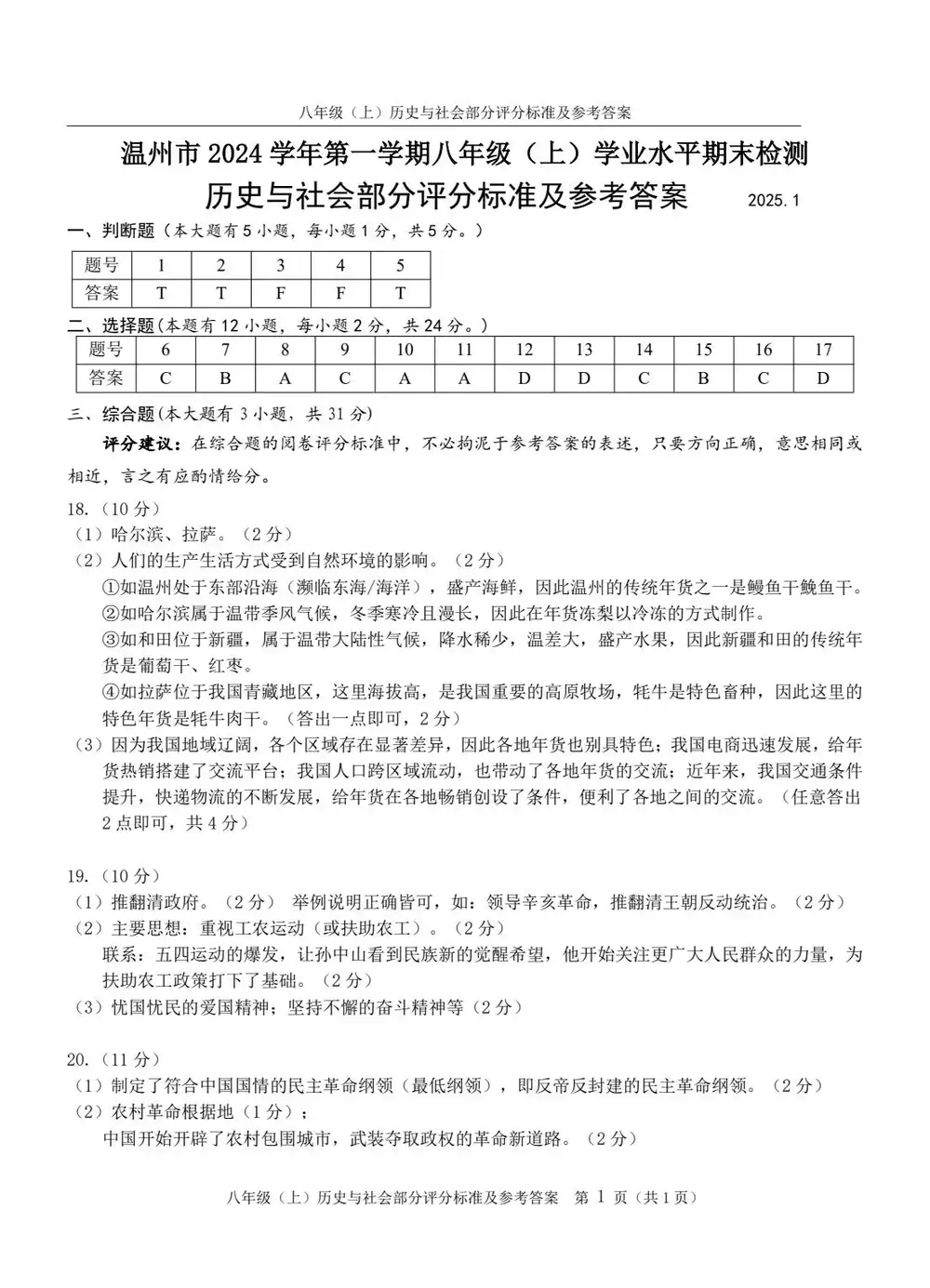
浙江省温州市2024学年八年级上学期期末历社试题
2025-03-16 12:15:08
0
次
格式:
答案:
浙江省温州市2024学年八年级上学期期末历社试题
点击分享给好友
分享图片
关闭
生成中...
复制图片
复制链接
免费云打印活动
免费云打印,邮寄到家
×
用微信扫码
附件预览
资
料
部
分
预
览
资
料
部
分
内
容
预
览
,
如
无
预
览
也
可
放
心
下
载
1
/
0
◀
▶
上
2024
试卷
试题
考试
卷子
历社
道法
道德
初二
初中
真题
上册
秋季
八上
期末考
八年级
上学期
秋学期
道德法制
人文地理
第一学期
秋季学期
八(上)
期末考试
期末测试
道德与法制
初中二年级
上一篇:
浙江省温州市2024学年八年级上学期期末数学试题
下一篇:
浙江省温州市2024学年八年级上学期期末科学试题
相关内容
2025-2026学年七年级上学期英语期末复习之语法选择14篇(人教版2024)
2026-01-01 17:49:12
七年级上学期英语期末复习词汇练习(人教版)
2026-01-01 17:46:57
七年级上学期英语期末复习单词拼写、词汇变形专项练习(新人教版)
2026-01-01 17:44:54
资料下载
|
不会?
请点击查看教程
免费通道
付费通道
🎯 立即免费解锁资源
💎 需要积分:
2积分
请先登录
热门资料
2025年秋(人教版)高清可编...
2025年秋新译林八年级上册彩...
2025年4月浙江省杭州市西湖...
2024秋最新(人教版PEP)...
2025年秋(外研社版)高清可...
2025年4月浙江省杭州市余杭...
2025年秋人教版八年级数学上...
2025年浙江省中考真题科学
2025年秋(浙教版)高清可编...
2025年秋八年级上学期人教版...