首页
小初高学霸资料
资料专题
小初高资料专题
考公、教资专题
通知公告
网站通知
政策信息
点我搜索
美国
上传赚积分、现金
登录
注册
首页
小初高学霸资料
正文
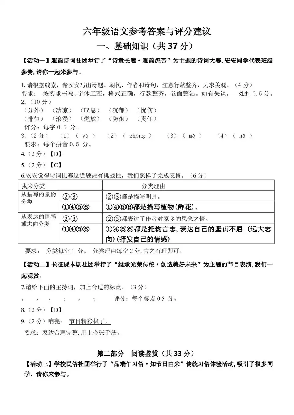
浙江省杭州市临安区2023学年六年级下学期期末学业水平检测语文试题(有答案) (1)
2025-03-16 11:52:19
0
次
格式:
答案:
浙江省杭州市临安区2023学年六年级下学期期末学业水平检测语文试题(有答案) (1)
点击分享给好友
分享图片
关闭
生成中...
复制图片
复制链接
免费云打印活动
免费云打印,邮寄到家
×
用微信扫码
附件预览
资
料
部
分
预
览
资
料
部
分
内
容
预
览
,
如
无
预
览
也
可
放
心
下
载
1
/
0
◀
▶
试卷
试题
考试
卷子
小学
真题
下册
春季
六下
2024年
小升初
期末考
六年级
下学期
春学期
第二学期
六(下)
期末考试
期末测试
小学六年级
上一篇:
浙江省杭州市临平区2023学年六年级下学期期中数学试卷
下一篇:
浙江省杭州市临安区2023学年六年级下学期期末学业水平检测语文试题(有答案)
相关内容
2025年浙江省中考【科学】命题解析
2026-02-26 17:48:18
2025年浙江省中考【数学】命题解析
2026-02-26 17:47:59
2025年浙江省中考【社会】命题解析
2026-02-26 17:47:59
资料下载
|
不会?
请点击查看教程
免费通道
付费通道
🎯 立即免费解锁资源
💎 需要积分:
2积分
热门资料
浙江省温州市瑞安市六校联考(玉...
原版浙江省温州市瑞安市六校联考(玉海、莘塍、滨江、安高、塘下等)2025年10月上学期九年级期中监测...
2025-2026学年浙江省宁...
2025-2026学年浙江省舟...
2025年浙江省中考【全科】命...