首页
小初高学霸资料
资料专题
小初高资料专题
考公、教资专题
通知公告
网站通知
政策信息
点我搜索
美国
上传赚积分、现金
登录
注册
首页
小初高学霸资料
正文
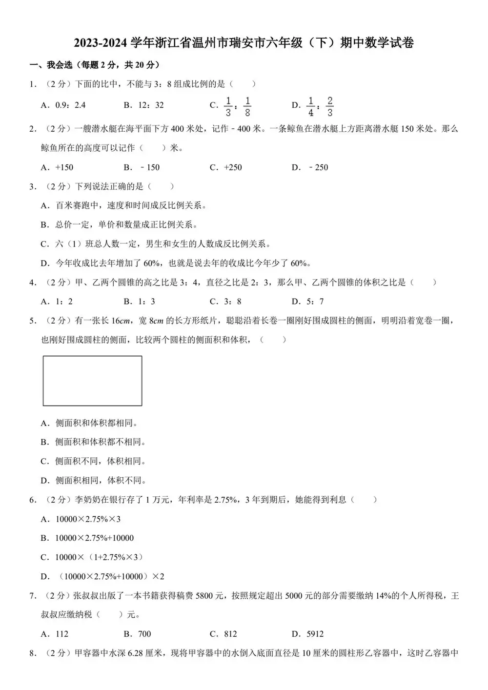
浙江省温州市瑞安市2023学年六年级下学期期中数学试卷
2025-03-16 11:52:05
0
次
格式:
答案:
浙江省温州市瑞安市2023学年六年级下学期期中数学试卷
点击分享给好友
分享图片
关闭
生成中...
复制图片
复制链接
免费云打印活动
免费云打印,邮寄到家
×
用微信扫码
附件预览
资
料
部
分
预
览
资
料
部
分
内
容
预
览
,
如
无
预
览
也
可
放
心
下
载
1
/
0
◀
▶
试卷
试题
考试
卷子
小学
真题
下册
春季
六下
期中
2024年
期中考
六年级
下学期
春学期
第二学期
六(下)
期中考试
期中测试
小学六年级
上一篇:
浙江省温州市瑞安市2023学年六年级下学期英语期末试卷(6月)
下一篇:
浙江省温州市瑞安市2023学年六年级下学期期中科学试题
相关内容
2025-2026学年外研版八年级英语上册期末词汇检测过关(新版)
2026-01-19 19:07:29
2025-2026学年浙江省杭州市文海中学九年级上学期期末模拟检测数学试题
2026-01-19 15:54:35
2025-2026学年浙江省嘉兴市嘉兴一中实验学校八年级上学期期末素质考数学试卷
2026-01-19 15:42:57
资料下载
|
不会?
请点击查看教程
免费通道
付费通道
🎯 立即免费解锁资源
💎 需要积分:
2积分
热门资料
浙江省温州市瑞安市六校联考(玉...
原版浙江省温州市瑞安市六校联考(玉海、莘塍、滨江、安高、塘下等)2025年10月上学期九年级期中监测...