首页
小初高学霸资料
资料专题
小初高资料专题
考公、教资专题
通知公告
网站通知
政策信息
点我搜索
美国
上传赚积分、现金
登录
注册
首页
小初高学霸资料
正文
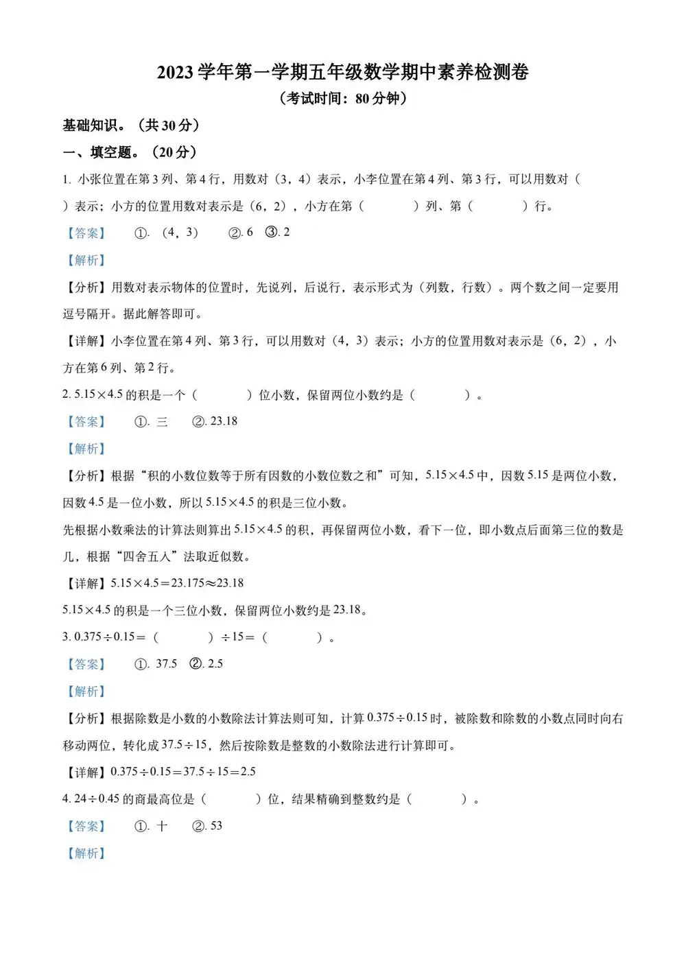
2023学年浙江省杭州市萧山区人教版五年级上册期中素养检测数学试卷
2025-03-16 11:51:59
0
次
格式:
答案:
2023学年浙江省杭州市萧山区人教版五年级上册期中素养检测数学试卷
点击分享给好友
分享图片
关闭
生成中...
复制图片
复制链接
免费云打印活动
免费云打印,邮寄到家
×
用微信扫码
附件预览
资
料
部
分
预
览
资
料
部
分
内
容
预
览
,
如
无
预
览
也
可
放
心
下
载
1
/
0
◀
▶
试卷
试题
考试
卷子
小学
真题
上册
秋季
五上
期中
期中考
五年级
上学期
秋学期
第一学期
秋季学期
五(上)
期中考试
期中测试
小学五年级
上一篇:
2023学年浙江省杭州市萧山区人教版六年级上册期中素养检测数学试卷
下一篇:
2023学年浙江省杭州市萧山区人教版二年级上册期中素养检测数学试题卷
相关内容
2025-2026学年浙江省海山教育联盟九年级上学期12月月考科学试卷
2026-03-14 19:24:19
2025-2026学年浙江省杭州市学军中学高三上学期首考适应性考试化学试题
2026-03-14 19:24:19
2025-2026学年浙江省金华市义乌市宾王中学七年级下学期开学语文收心练习
2026-03-14 19:24:19
资料下载
|
不会?
请点击查看教程
免费通道
付费通道
🎯 立即免费解锁资源
💎 需要积分:
2积分
热门资料
2025年秋(人教版)高清可编...
2025年4月浙江省杭州市西湖...
2025年秋新译林八年级上册彩...
2024秋最新(人教版PEP)...
2025年秋(外研社版)高清可...
2025年4月浙江省杭州市余杭...
2025年秋人教版八年级数学上...
2025年浙江省中考真题科学
2025年秋(浙教版)高清可编...
2025年秋八年级上学期人教版...