首页
小初高学霸资料
资料专题
小初高资料专题
考公、教资专题
通知公告
网站通知
政策信息
点我搜索
美国
上传赚积分、现金
登录
注册
首页
小初高学霸资料
正文
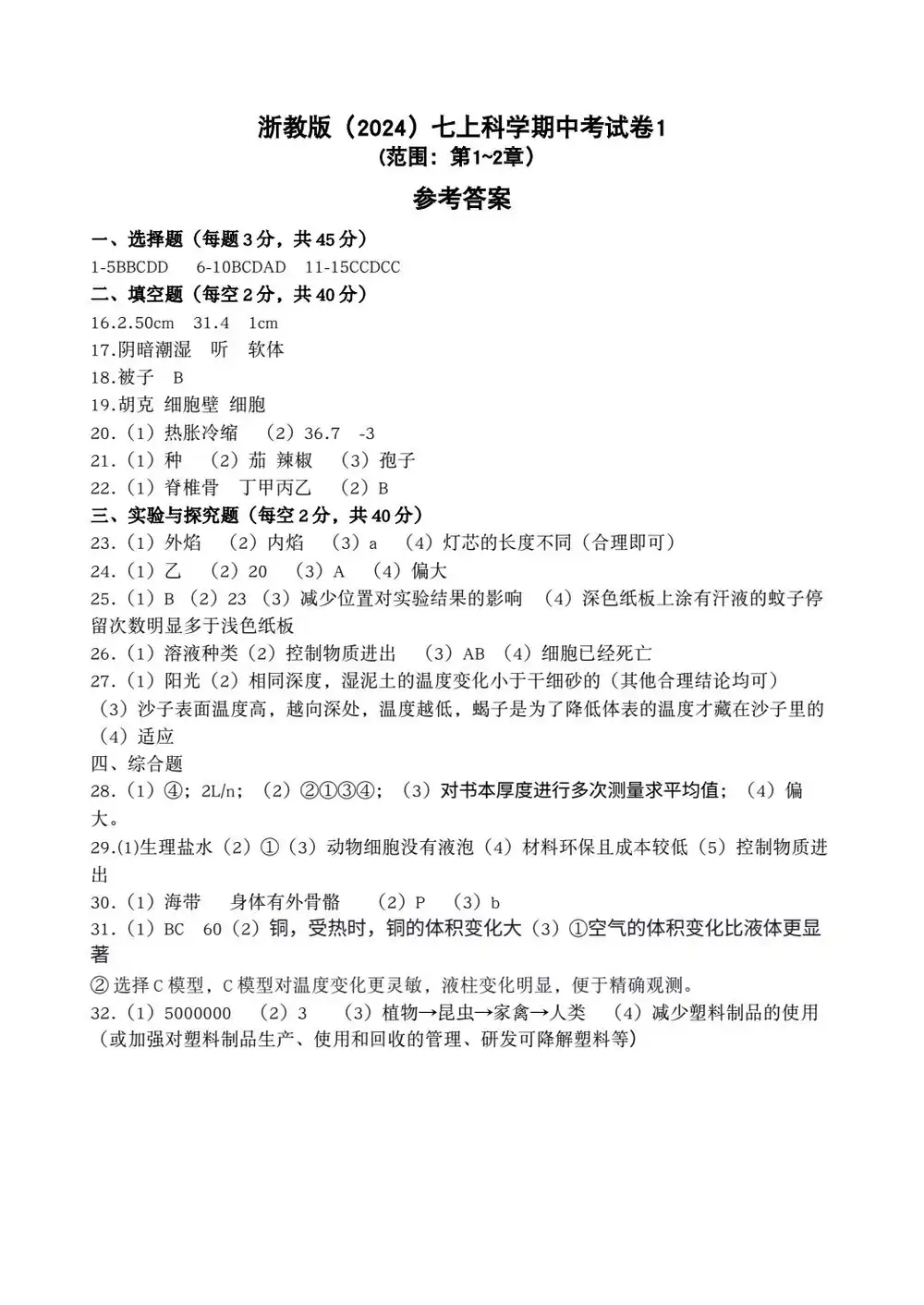
2025-2026学年浙教版七年级上册科学期中测试卷1(范围:第1~2章)
浙里五行散人
2025-11-01 14:58:26
0
次
格式:文字版
答案:有答案无解析
2025-2026学年浙教版七年级上册科学期中测试卷1(范围:第1~2章)
点击分享给好友
分享图片
关闭
生成中...
复制图片
复制链接
免费云打印活动
免费云打印,邮寄到家
×
用微信扫码
附件预览
资
料
部
分
预
览
资
料
部
分
内
容
预
览
,
如
无
预
览
也
可
放
心
下
载
1
/
0
◀
▶
试卷
试题
考试
卷子
初一
初中
真题
上册
秋季
七上
期中
2025年
期中考
七年级
上学期
秋学期
第一学期
秋季学期
七(上)
期中考试
期中测试
初中一年级
上一篇:
2026年浙江省中考科学一轮复习学案(化学专题6 常见的有机物 能源利用)(含解析)
下一篇:
2025-2026学年浙江省丽水市莲都区花园中学九年级上学期10月月考数学试卷
相关内容
2026年名校之约河南省中招(九年级下)考试模拟数学试卷(五)(图片版无答案)
2026-04-28 23:50:52
2026年河南省名校之约中招(九年级下)考试模拟数学试卷(一)(图片版有答案)
2026-04-28 23:50:52
2026年河南省中招考试模拟稳固作业(四) 数学试卷及答案(图片版有答案)
2026-04-28 23:31:59
资料下载
|
不会?
请点击查看教程
免费通道
付费通道
🎯 立即免费解锁资源
💎 需要积分:
4积分
热门资料
浙江省温州市瑞安市六校联考(玉...
原版浙江省温州市瑞安市六校联考(玉海、莘塍、滨江、安高、塘下等)2025年10月上学期九年级期中监测...
2025-2026学年浙江省宁...
2025-2026学年浙江省舟...
2025年浙江省中考【全科】命...
浙江省2024年-2026年各...
浙江省2024年-2026年各...
浙江省2024年-2026年各...
浙江省2024年-2026年各...
浙江省2024年-2026年各...