首页
小初高学霸资料
资料专题
小初高资料专题
考公、教资专题
通知公告
网站通知
政策信息
点我搜索
美国
上传赚积分、现金
登录
注册
首页
小初高学霸资料
正文
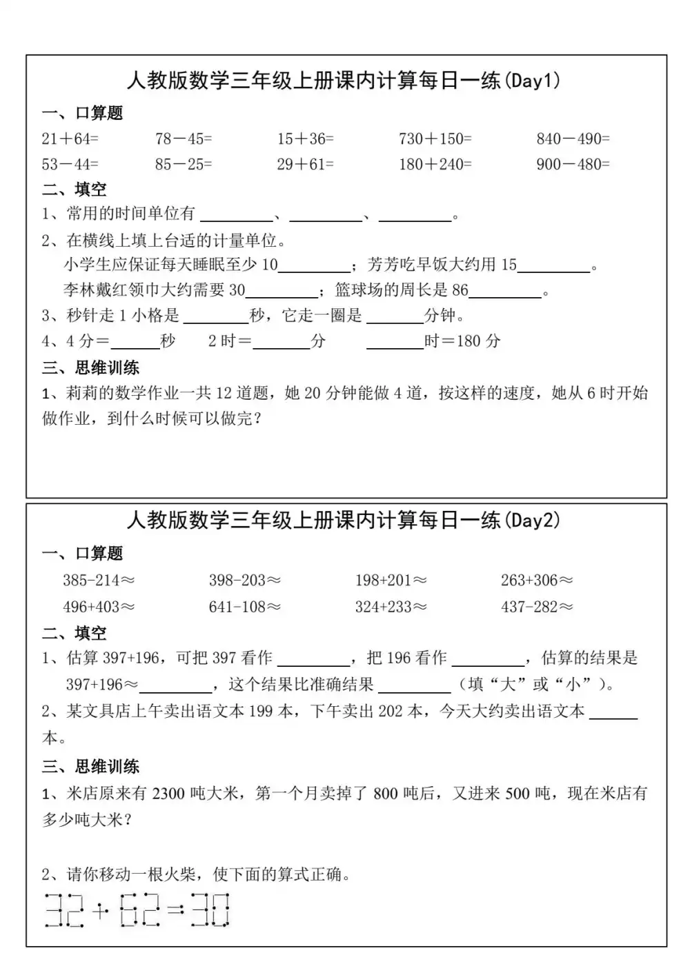
人教版三年级上册数学课内计算每日一练
小石头
2025-10-27 20:48:29
0
次
格式:图片版
答案:有答案无解析
人教版三年级上册数学课内计算每日一练
点击分享给好友
分享图片
关闭
生成中...
复制图片
复制链接
免费云打印活动
免费云打印,邮寄到家
×
用微信扫码
附件预览
资
料
部
分
预
览
资
料
部
分
内
容
预
览
,
如
无
预
览
也
可
放
心
下
载
1
/
0
◀
▶
小学
上册
秋季
三上
练习题
三年级
上学期
秋学期
同步练习
第一学期
秋季学期
三(上)
小学三年级
上一篇:
2025-2026学年浙江省温州市新星学校七年级上学期第一次月考科学试卷
下一篇:
人教版五年级上册数学课内计算每日一练
相关内容
2025-2026学年浙江省杭州市上城区人教版五年级上册期末测试数学试卷
2026-03-13 15:03:20
2025-2026学年浙江省台州市黄岩区人教PEP版(2012)五年级上学期期末...
2026-03-13 15:03:20
2025-2026学年浙江省台州市黄岩区人教PEP版四年级上学期期末质量监测英语...
2026-03-13 15:03:20
资料下载
|
不会?
请点击查看教程
免费通道
付费通道
🎯 立即免费解锁资源
💎 需要积分:
6积分
热门资料
2025年秋(人教版)高清可编...
2025年4月浙江省杭州市西湖...
2025年秋新译林八年级上册彩...
2024秋最新(人教版PEP)...
2025年秋(外研社版)高清可...
2025年4月浙江省杭州市余杭...
2025年秋人教版八年级数学上...
2025年浙江省中考真题科学
2025年秋(浙教版)高清可编...
2025年秋八年级上学期人教版...