首页
小初高学霸资料
资料专题
小初高资料专题
考公、教资专题
通知公告
网站通知
政策信息
点我搜索
美国
上传赚积分、现金
登录
注册
首页
小初高学霸资料
正文
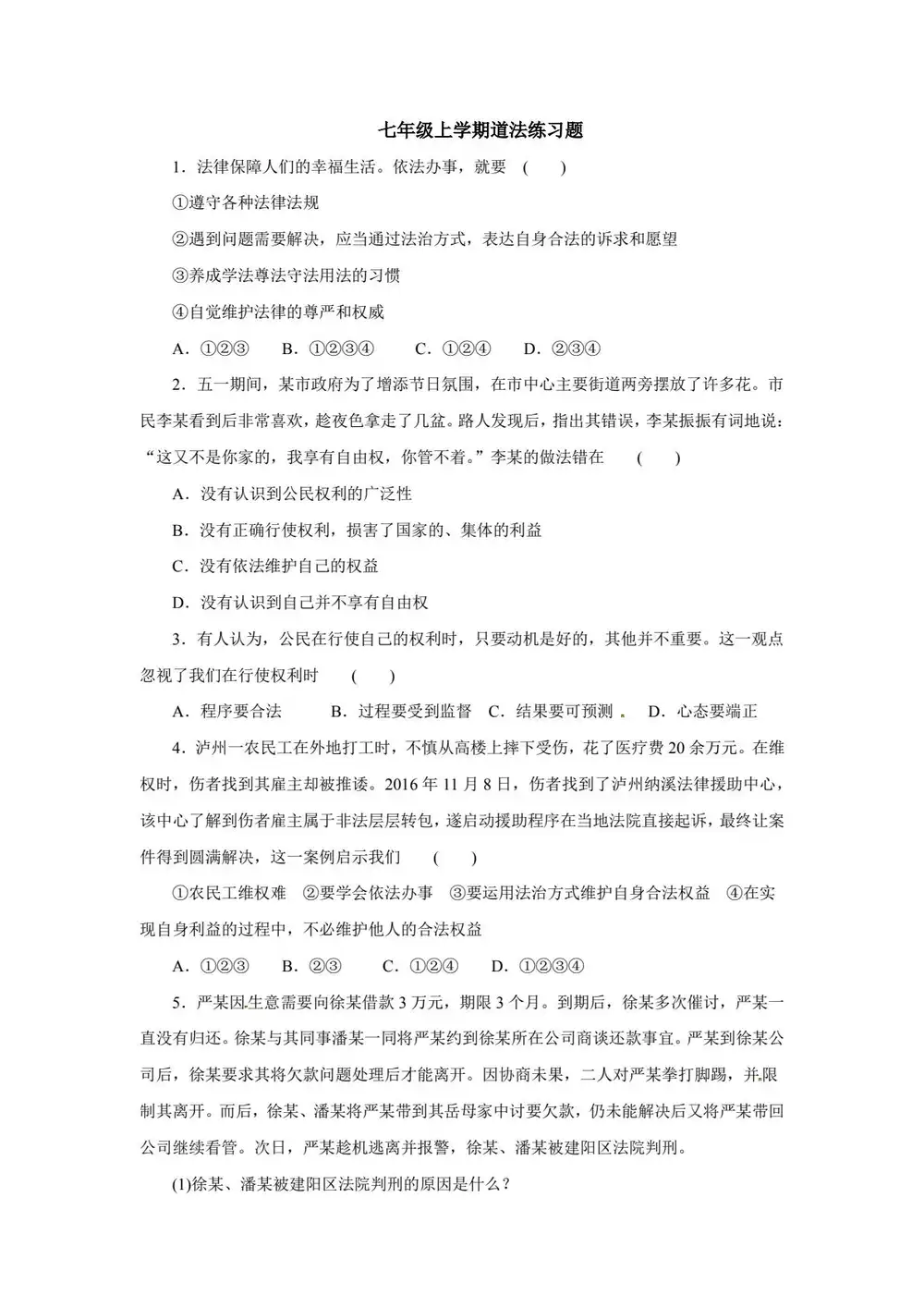
七年级上学期期末复习道法练习题
小石头
2025-10-25 13:52:28
0
次
格式:图片版
答案:无答案
七年级上学期期末复习道法练习题
点击分享给好友
分享图片
关闭
生成中...
复制图片
复制链接
免费云打印活动
免费云打印,邮寄到家
×
用微信扫码
附件预览
资
料
部
分
预
览
资
料
部
分
内
容
预
览
,
如
无
预
览
也
可
放
心
下
载
1
/
0
◀
▶
历社
道法
道德
初一
初中
上册
秋季
七上
练习题
七年级
上学期
秋学期
同步练习
道德法制
人文地理
第一学期
秋季学期
七(上)
期末考试
期末测试
道德与法制
初中一年级
上一篇:
九年级下学期学业考试科学试卷(四)
下一篇:
八年级上学期期中复习科学试卷
相关内容
2025-2026学年浙江省绍兴市七年级下学期期中数学试卷
2026-05-07 15:54:27
2025-2026学年浙江省绍兴市越城区袍江中学八年级下学期期中数学试卷
2026-05-07 15:54:27
2025-2026学年浙江省温州市苍南县五校联考八年级下学期期中教学诊断性测试科...
2026-05-07 15:54:27
资料下载
|
不会?
请点击查看教程
免费通道
付费通道
🎯 立即免费解锁资源
💎 需要积分:
3积分
热门资料
2025年秋(人教版)高清可编...
2025年4月浙江省杭州市西湖...
2025年秋新译林八年级上册彩...
2024秋最新(人教版PEP)...
2025年秋(外研社版)高清可...
2025年4月浙江省杭州市余杭...
2025年秋人教版八年级数学上...
2025年浙江省中考真题科学
2025年秋(浙教版)高清可编...
2025年秋八年级上学期人教版...