首页
小初高学霸资料
资料专题
小初高资料专题
考公、教资专题
通知公告
网站通知
政策信息
点我搜索
美国
上传赚积分、现金
登录
注册
首页
小初高学霸资料
正文
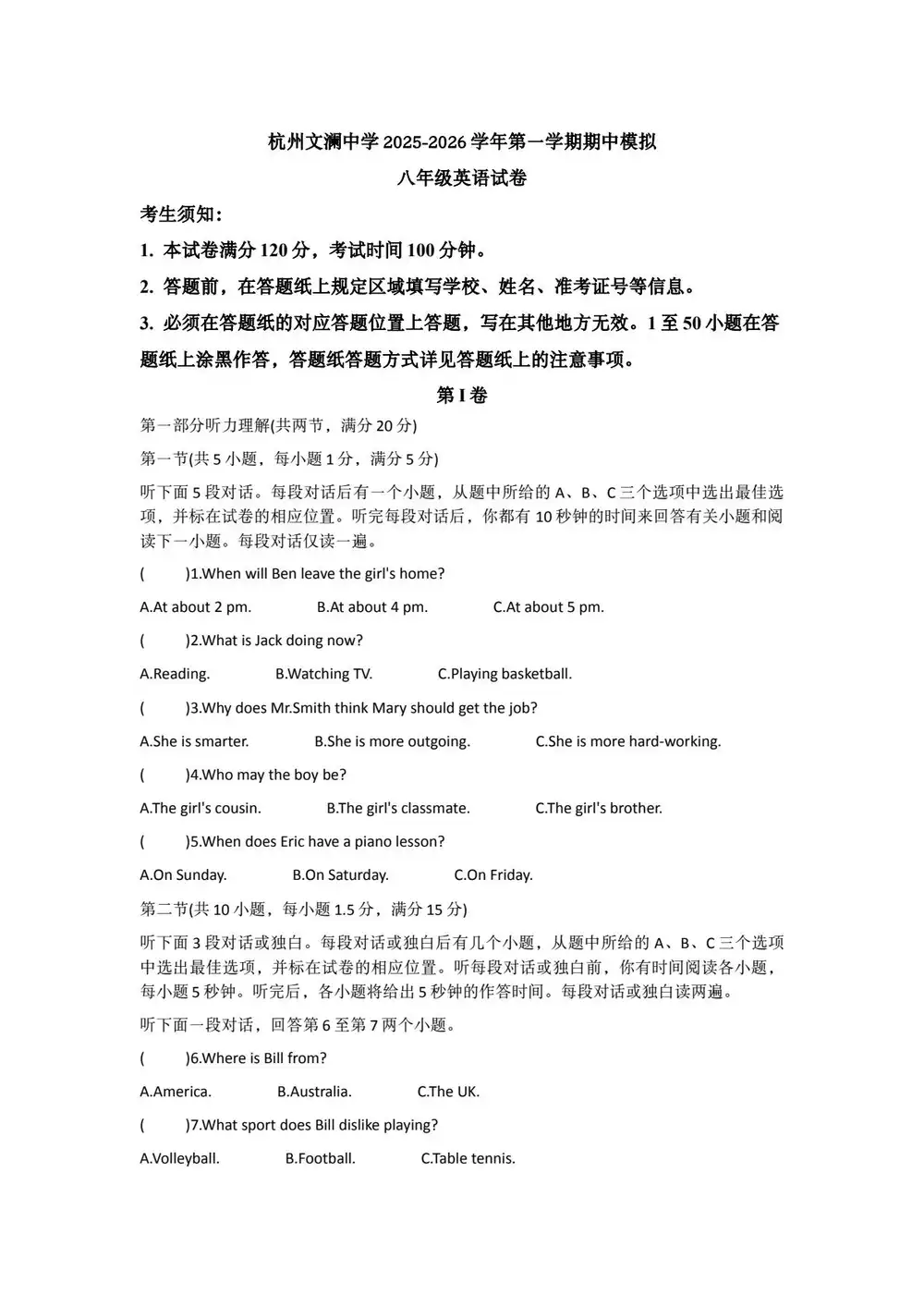
2025-2026学年浙江省杭州市文澜中学八年级上学期期中模拟英语试卷
浙里五行散人
2025-10-23 16:59:49
0
次
格式:文字版
答案:有答案无解析
2025-2026学年浙江省杭州市文澜中学八年级上学期期中模拟英语试卷
点击分享给好友
分享图片
关闭
生成中...
复制图片
复制链接
免费云打印活动
免费云打印,邮寄到家
×
用微信扫码
附件预览
资
料
部
分
预
览
资
料
部
分
内
容
预
览
,
如
无
预
览
也
可
放
心
下
载
1
/
0
◀
▶
试卷
试题
考试
卷子
初二
初中
真题
上册
秋季
八上
期中
2025年
期中考
八年级
上学期
秋学期
第一学期
秋季学期
八(上)
期中考试
期中测试
模拟考试
仿真考试
考前模拟
初中二年级
上一篇:
2025-2026学年浙江省杭州市学军中学高一上学期10月月考数学试卷
下一篇:
2025-2026学年浙江省杭州市杭州中学八年级上学期期中模拟英语试卷
相关内容
2026年河南省郑州市(九年级下)中招一模历史试卷(图片版有答案)
2026-04-30 18:46:54
2026年河南省郑州市(九年级下)中招一模道法试卷(图片版有答案)
2026-04-30 18:46:54
2026年河南省郑州市(九年级下)中招一模英语试卷含听力(图片版有答案)
2026-04-30 18:46:53
资料下载
|
不会?
请点击查看教程
免费通道
付费通道
🎯 立即免费解锁资源
💎 需要积分:
4积分
热门资料
浙江省温州市瑞安市六校联考(玉...
原版浙江省温州市瑞安市六校联考(玉海、莘塍、滨江、安高、塘下等)2025年10月上学期九年级期中监测...
2025-2026学年浙江省宁...
2025-2026学年浙江省舟...
2025年浙江省中考【全科】命...
浙江省2024年-2026年各...
浙江省2024年-2026年各...
浙江省2024年-2026年各...
浙江省2024年-2026年各...
浙江省2024年-2026年各...