首页
小初高学霸资料
资料专题
小初高资料专题
考公、教资专题
通知公告
网站通知
政策信息
点我搜索
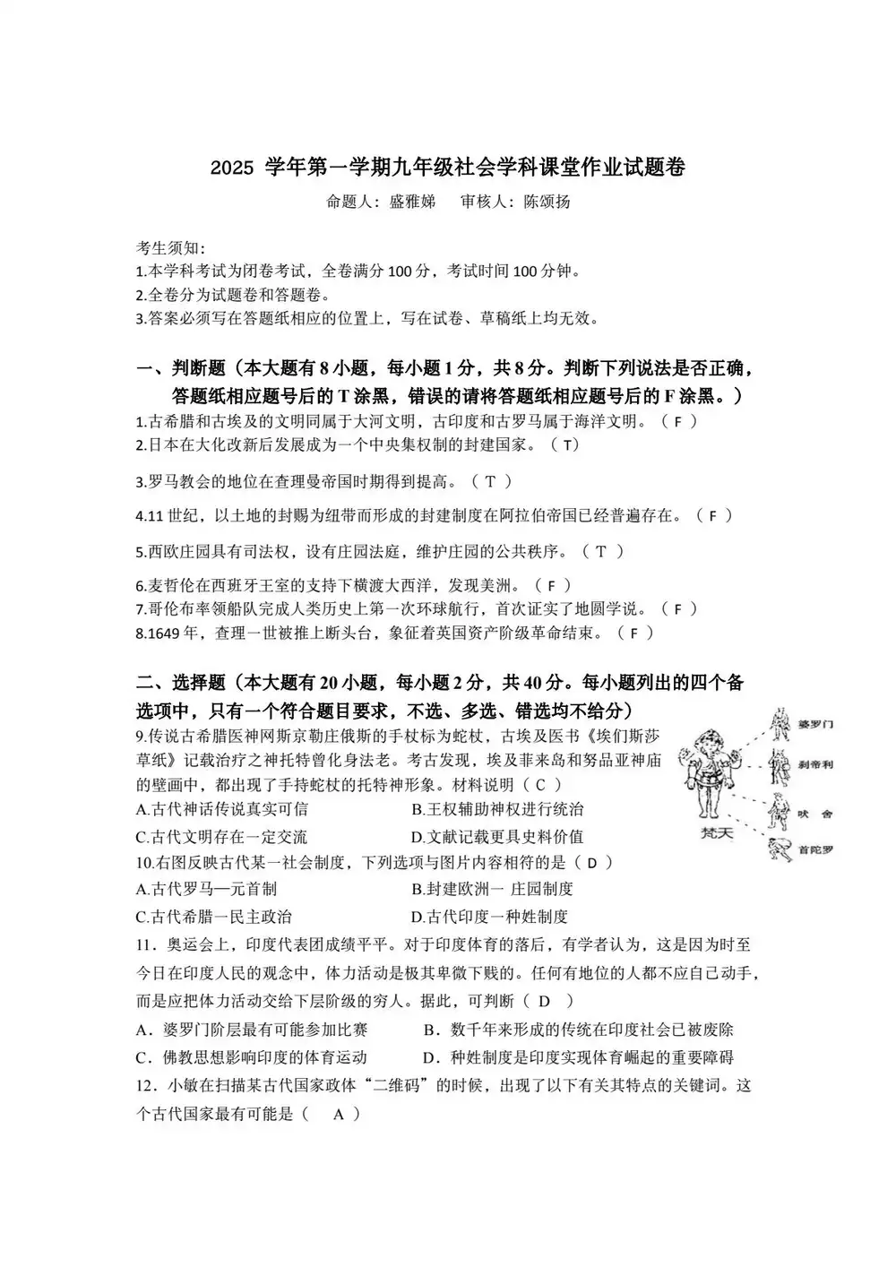
美国
上传赚积分、现金
登录
注册
首页
小初高学霸资料
正文
2025-2026学年浙江省绍兴市柯桥区联盟学校九年级上学期10月月考社会•法治试卷
浙里五行散人
2025-10-21 16:14:05
0
次
格式:文字版
答案:有答案无解析
2025-2026学年浙江省绍兴市柯桥区联盟学校九年级上学期10月月考社会•法治试卷
点击分享给好友
分享图片
关闭
生成中...
复制图片
复制链接
免费云打印活动
免费云打印,邮寄到家
×
用微信扫码
附件预览
资
料
部
分
预
览
资
料
部
分
内
容
预
览
,
如
无
预
览
也
可
放
心
下
载
1
/
0
◀
▶
月考
试卷
试题
考试
卷子
历社
道法
道德
初三
初中
真题
上册
秋季
九上
2025年
九年级
上学期
秋学期
道德法制
人文地理
第一学期
秋季学期
九(上)
月度测验
月考试题
道德与法制
初中三年级
上一篇:
2025-2026学年浙江省金华市第四中学八年级上学期10月月考语文试卷
下一篇:
2025-2026学年浙江省中考科学一轮复习学案 (专题7 声和光)
相关内容
2026年安徽省安师联盟(九年级下)中考权威预测模拟卷(六)语文试卷(图片版有答...
2026-04-27 00:11:33
2026年安徽省安师联盟(九年级下)中考权威预测模拟卷(六)英语试卷含听力(图片...
2026-04-27 00:11:33
2026年安徽省安师联盟(九年级下)中考权威预测模拟卷(六)物理试卷(图片版有答...
2026-04-27 00:11:33
资料下载
|
不会?
请点击查看教程
免费通道
付费通道
🎯 立即免费解锁资源
💎 需要积分:
4积分
热门资料
浙江省温州市瑞安市六校联考(玉...
原版浙江省温州市瑞安市六校联考(玉海、莘塍、滨江、安高、塘下等)2025年10月上学期九年级期中监测...
2025-2026学年浙江省宁...
2025-2026学年浙江省舟...
2025年浙江省中考【全科】命...
浙江省2024年-2026年各...
浙江省2024年-2026年各...
浙江省2024年-2026年各...
浙江省2024年-2026年各...
浙江省2024年-2026年各...