首页
小初高学霸资料
资料专题
小初高资料专题
考公、教资专题
通知公告
网站通知
政策信息
点我搜索
美国
上传赚积分、现金
登录
注册
首页
小初高学霸资料
正文
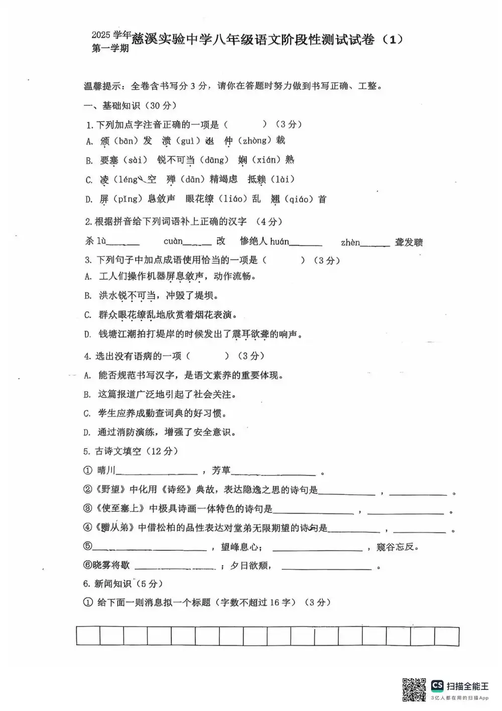
2025-2026学年浙江省宁波市慈溪市实验学校八年级上学期10月月考语文试卷
浙里五行散人
2025-10-20 17:59:01
0
次
格式:图片版
答案:无答案
2025-2026学年浙江省宁波市慈溪市实验学校八年级上学期10月月考语文试卷
点击分享给好友
分享图片
关闭
生成中...
复制图片
复制链接
免费云打印活动
免费云打印,邮寄到家
×
用微信扫码
附件预览
资
料
部
分
预
览
资
料
部
分
内
容
预
览
,
如
无
预
览
也
可
放
心
下
载
1
/
0
◀
▶
月考
试卷
试题
考试
卷子
初二
初中
真题
上册
秋季
八上
2025年
八年级
上学期
秋学期
第一学期
秋季学期
八(上)
月度测验
月考试题
初中二年级
上一篇:
2025-2026学年浙江省宁波市慈吉实验学校八年级上学期10月月考科学试卷
下一篇:
2025-2026学年浙江省宁波市慈溪市实验中学八年级上学期10月月考社会试卷
相关内容
2026年河南省漯河市郾城区九年级下学期期中学业质量监测数学试题(图片版有答案)
2026-04-21 22:26:27
2026年河南省(九年级下)中招考试模拟领先作业(三)数学试卷及答案(图片版有答...
2026-04-21 22:26:27
2025-2026学年浙江省杭州市北斗联盟高一下学期期中联考语文试题
2026-04-21 22:08:27
资料下载
|
不会?
请点击查看教程
免费通道
付费通道
🎯 立即免费解锁资源
💎 需要积分:
3积分
热门资料
2025年秋(人教版)高清可编...
2025年4月浙江省杭州市西湖...
2025年秋新译林八年级上册彩...
2024秋最新(人教版PEP)...
2025年秋(外研社版)高清可...
2025年4月浙江省杭州市余杭...
2025年秋人教版八年级数学上...
2025年浙江省中考真题科学
2025年秋(浙教版)高清可编...
2025年秋八年级上学期人教版...