首页
小初高学霸资料
资料专题
小初高资料专题
考公、教资专题
通知公告
网站通知
政策信息
点我搜索
美国
上传赚积分、现金
登录
注册
首页
小初高学霸资料
正文
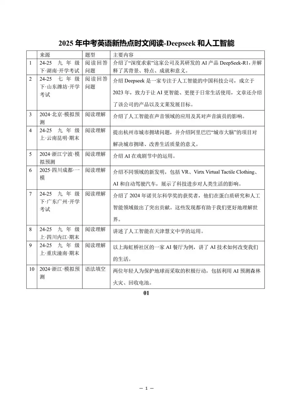
2025年中考英语新热点时文阅读理解(含解析)
小石头
2025-10-15 20:03:31
0
次
格式:图片版
答案:有答案有解析
2025年中考英语新热点时文阅读理解(含解析)
点击分享给好友
分享图片
关闭
生成中...
复制图片
复制链接
免费云打印活动
免费云打印,邮寄到家
×
用微信扫码
附件预览
资
料
部
分
预
览
资
料
部
分
内
容
预
览
,
如
无
预
览
也
可
放
心
下
载
1
/
0
◀
▶
试卷
试题
考试
卷子
2025年
练习卷
上一篇:
九年级上册历史观点题精选
下一篇:
英语动词不规则变化填空默写
相关内容
2026年安徽省合肥市瑶海区中考二模(九年级下)数学试卷(图片版有答案)
2026-04-29 12:02:06
学易金卷:2025年河南省中考押题预测语文试卷(图片版有答案)
2026-04-29 10:30:21
学易金卷:2025年河南省中考押题预测英语试卷含听力(图片版有答案)
2026-04-29 10:30:21
资料下载
|
不会?
请点击查看教程
免费通道
付费通道
🎯 立即免费解锁资源
💎 需要积分:
5积分
热门资料
浙江省温州市瑞安市六校联考(玉...
原版浙江省温州市瑞安市六校联考(玉海、莘塍、滨江、安高、塘下等)2025年10月上学期九年级期中监测...
2025-2026学年浙江省宁...
2025-2026学年浙江省舟...
2025年浙江省中考【全科】命...
浙江省2024年-2026年各...
浙江省2024年-2026年各...
浙江省2024年-2026年各...
浙江省2024年-2026年各...
浙江省2024年-2026年各...