首页
小初高学霸资料
资料专题
小初高资料专题
考公、教资专题
通知公告
网站通知
政策信息
点我搜索
美国
上传赚积分、现金
登录
注册
首页
小初高学霸资料
正文
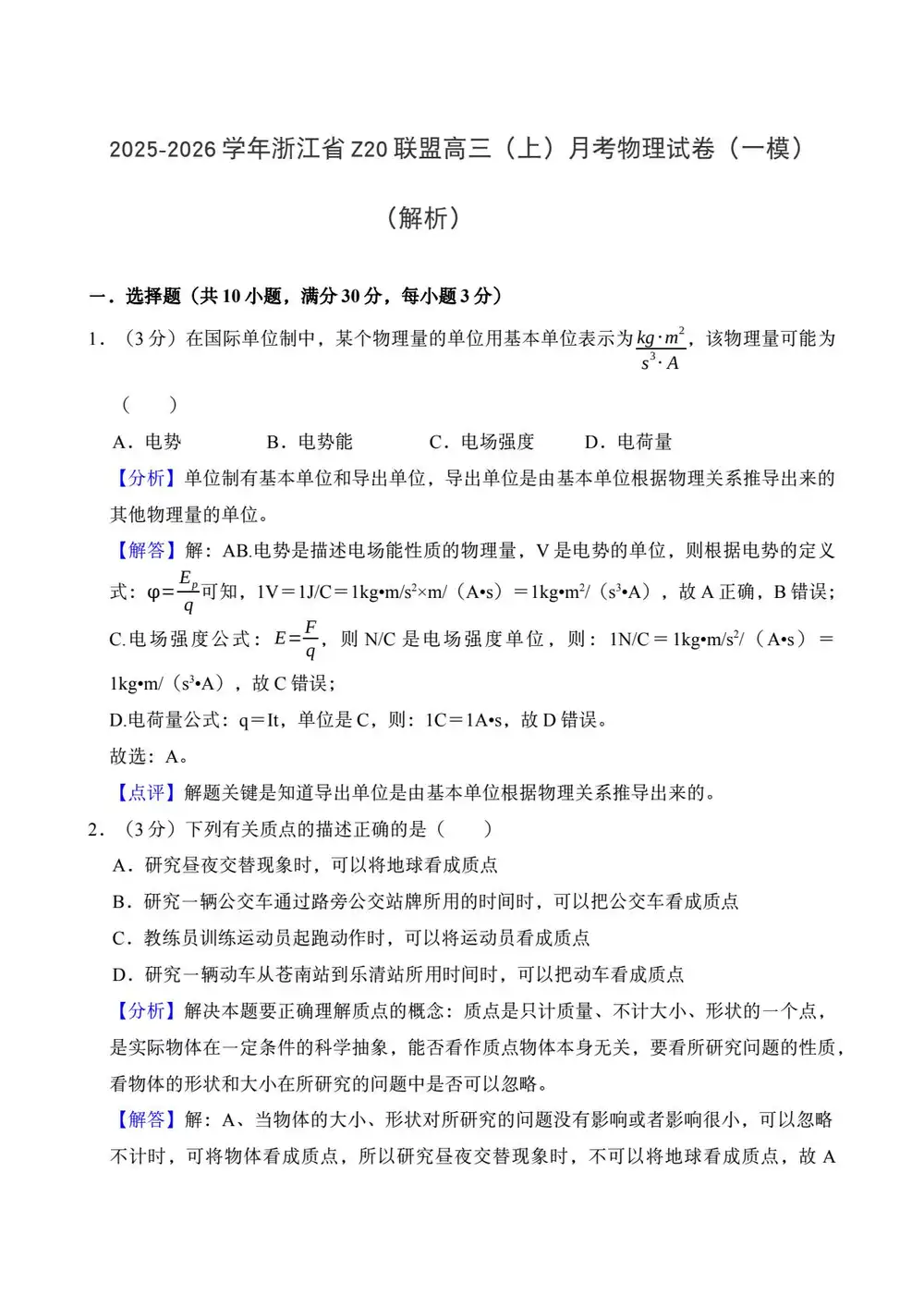
2025-2026学年浙江省Z20联盟高三上学期月考(一模)物理试卷
浙里五行散人
2025-10-15 19:47:32
0
次
格式:文字版
答案:有答案有解析
2025-2026学年浙江省Z20联盟高三上学期月考(一模)物理试卷
点击分享给好友
分享图片
关闭
生成中...
复制图片
复制链接
免费云打印活动
免费云打印,邮寄到家
×
用微信扫码
附件预览
资
料
部
分
预
览
资
料
部
分
内
容
预
览
,
如
无
预
览
也
可
放
心
下
载
1
/
0
◀
▶
月考
试卷
试题
考试
卷子
高三
高中
真题
上册
秋季
一模
2025年
上学期
秋学期
高三上
第一学期
秋季学期
月度测验
月考试题
高中三年级
高三(上)
第一次模拟考
上一篇:
2025-2026学年浙江省金华市义乌市后宅中学七年级上学期10月月考科学试卷
下一篇:
2025-2026学年浙江省台州中学高三上学期10月月考物理试卷
相关内容
2026年安徽省名校之约(九年级下)中考二模语文试卷(图片版有答案)
2026-04-30 01:07:01
2026年安徽省名校之约(九年级下)中考二模英语试卷含听力(图片版有答案)
2026-04-30 01:07:01
2026年安徽省名校之约(九年级下)中考二模物理试卷(图片版有答案)
2026-04-30 01:07:01
资料下载
|
不会?
请点击查看教程
免费通道
付费通道
🎯 立即免费解锁资源
💎 需要积分:
5积分
热门资料
2025年秋(人教版)高清可编...
2025年4月浙江省杭州市西湖...
2025年秋新译林八年级上册彩...
2024秋最新(人教版PEP)...
2025年秋(外研社版)高清可...
2025年4月浙江省杭州市余杭...
2025年秋人教版八年级数学上...
2025年浙江省中考真题科学
2025年秋(浙教版)高清可编...
2025年秋八年级上学期人教版...