首页
小初高学霸资料
资料专题
小初高资料专题
考公、教资专题
通知公告
网站通知
政策信息
点我搜索
美国
上传赚积分、现金
登录
注册
首页
小初高学霸资料
正文
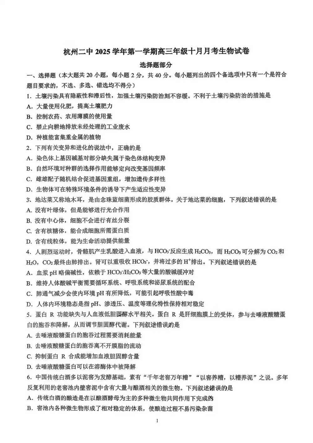
2025-2026学年浙江省杭州市第二中学高三上学期10月月考生物试卷
浙里五行散人
2025-10-11 17:59:07
0
次
格式:图片版
答案:无答案
2025-2026学年浙江省杭州市第二中学高三上学期10月月考生物试卷
点击分享给好友
分享图片
关闭
生成中...
复制图片
复制链接
免费云打印活动
免费云打印,邮寄到家
×
用微信扫码
附件预览
资
料
部
分
预
览
资
料
部
分
内
容
预
览
,
如
无
预
览
也
可
放
心
下
载
1
/
0
◀
▶
月考
试卷
试题
考试
卷子
高三
高中
真题
上册
秋季
2025年
上学期
秋学期
高三上
第一学期
秋季学期
月度测验
月考试题
高中三年级
高三(上)
上一篇:
2025-2026学年浙江省杭州市第二中学高三上学期10月月考物理试卷
下一篇:
2025-2026学年浙江省杭州市第二中学高三上学期10月月考英语试卷
相关内容
2025-2026学年广东省茂名市八年级下学期5月期中道德与法治试题(图片版,无...
2026-05-14 21:39:36
2025-2026学年广东省茂名市电白区七年级下学期期中考试道德与法治试题(图片...
2026-05-14 21:39:23
2025-2026学年广东省汕头市潮南区九年级下学期初中学业水平模拟考试道德与法...
2026-05-14 21:38:58
资料下载
|
不会?
请点击查看教程
免费通道
付费通道
🎯 立即免费解锁资源
💎 需要积分:
3积分
热门资料
2025年秋(人教版)高清可编...
2025年4月浙江省杭州市西湖...
2025年秋新译林八年级上册彩...
2024秋最新(人教版PEP)...
2025年秋(外研社版)高清可...
2025年4月浙江省杭州市余杭...
2025年秋人教版八年级数学上...
2025年浙江省中考真题科学
2025年秋(浙教版)高清可编...
2025年秋八年级上学期人教版...