首页
小初高学霸资料
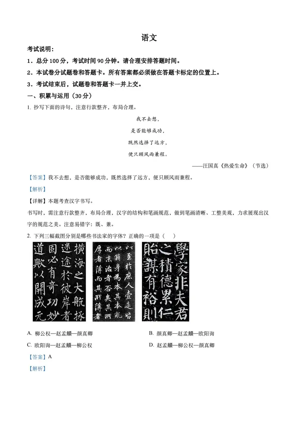
资料专题
小初高资料专题
考公、教资专题
通知公告
网站通知
政策信息
点我搜索
美国
上传赚积分、现金
登录
注册
首页
小初高学霸资料
正文
2025-2026学年浙江省杭州市西湖区七年级上学期期中语文试卷03
浙里五行散人
2025-10-10 16:22:46
0
次
格式:文字版
答案:有答案有解析
2025-2026学年浙江省杭州市西湖区七年级上学期期中语文试卷03
点击分享给好友
分享图片
关闭
生成中...
复制图片
复制链接
免费云打印活动
免费云打印,邮寄到家
×
用微信扫码
附件预览
资
料
部
分
预
览
资
料
部
分
内
容
预
览
,
如
无
预
览
也
可
放
心
下
载
1
/
0
◀
▶
试卷
试题
考试
卷子
初一
初中
真题
上册
秋季
七上
期中
2025年
期中考
七年级
上学期
秋学期
第一学期
秋季学期
七(上)
期中考试
期中测试
初中一年级
上一篇:
2025-2026学年浙江省杭州市西湖区七年级上学期期中语文试卷02
下一篇:
2025-2026学年浙江省浙南名校联盟高三上学期10月联考化学试卷
相关内容
2026年5月浙江省温州市瑞安市下学期九年级中考二模英语试题(含听力)
2026-05-15 17:59:33
2026年5月浙江省温州市瑞安市下学期九年级中考二模社会试题
2026-05-15 17:27:33
2025-2026学年广东省潮州市潮安区九年级下学期初中学业水平模拟考试道德与法...
2026-05-15 16:16:05
资料下载
|
不会?
请点击查看教程
免费通道
付费通道
🎯 立即免费解锁资源
💎 需要积分:
5积分
热门资料
2025年秋(人教版)高清可编...
2025年4月浙江省杭州市西湖...
2025年秋新译林八年级上册彩...
2024秋最新(人教版PEP)...
2025年秋(外研社版)高清可...
2025年4月浙江省杭州市余杭...
2025年秋人教版八年级数学上...
2025年浙江省中考真题科学
2025年秋(浙教版)高清可编...
2025年秋八年级上学期人教版...