浙江省一线教师授课,同步学校课程,帮助学生巩固知识点,提升学习成绩。
扫码添加助教老师了解详情
随时随地学习,按自己节奏安排学习,包含新课讲解和专题复习,适合各类学生。
上一篇:2025-2026学年浙江省杭州市高级中学附属滨江中学九年级上学期9月阶段性检测社会试卷
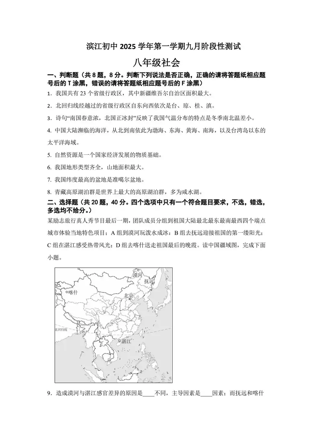
下一篇:2025-2026学年浙江省温州市苍南县龙港市青华学校九年级上学期9月月考社会•法治试卷