浙江省一线教师授课,同步学校课程,帮助学生巩固知识点,提升学习成绩。
扫码添加助教老师了解详情
随时随地学习,按自己节奏安排学习,包含新课讲解和专题复习,适合各类学生。
上一篇:2024-2025学年河北省保定市高一上学期12月考评三生物试卷(含答案)
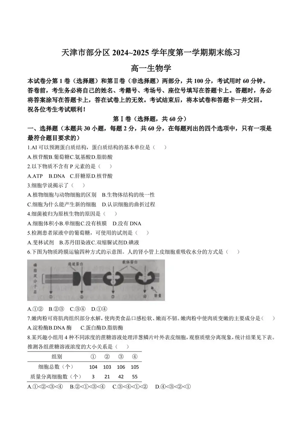
下一篇:2024-2025学年浙江省金华十校高一上学期期末调研考试生物试卷(含答案)