首页
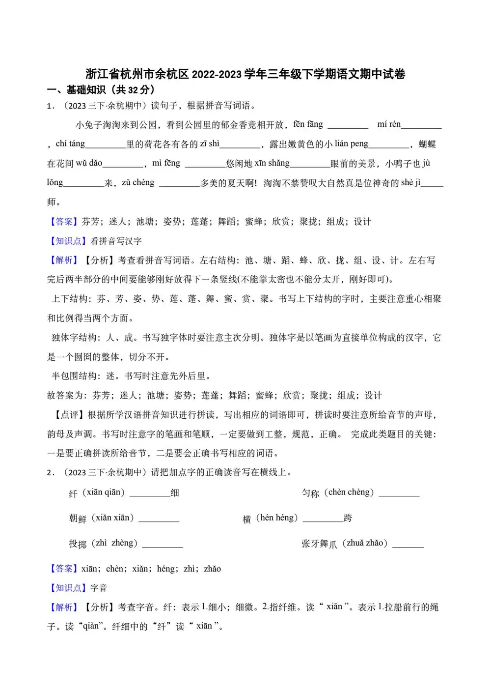
小初高学霸资料
资料专题
小初高资料专题
考公、教资专题
通知公告
网站通知
政策信息
点我搜索
美国
上传赚积分、现金
登录
注册
首页
小初高学霸资料
正文
浙江省杭州市余杭区2022学年三年级下学期语文期中试卷
2025-03-16 11:43:46
0
次
格式:
答案:
浙江省杭州市余杭区2022学年三年级下学期语文期中试卷
点击分享给好友
分享图片
关闭
生成中...
复制图片
复制链接
免费云打印活动
免费云打印,邮寄到家
×
用微信扫码
附件预览
资
料
部
分
预
览
资
料
部
分
内
容
预
览
,
如
无
预
览
也
可
放
心
下
载
1
/
0
◀
▶
试卷
试题
考试
卷子
小学
真题
下册
春季
三下
期中
2023年
期中考
三年级
下学期
春学期
第二学期
三(下)
期中考试
期中测试
小学三年级
上一篇:
浙江省杭州市余杭区2023学年三年级下册期中考试语文试卷(原卷版解析版)
下一篇:
浙江省杭州市余杭区2022学年三年级下学期期中语文试卷(含解析)
相关内容
2025-2026学年浙江省台州市黄岩区人教版六年级上册期末测试数学试卷
2026-02-25 15:35:54
2025-2026学年浙江省台州市路桥区四年级上学期期末综合素质测试数学试卷
2026-02-25 15:35:54
2025-2026学年浙江省台州市七年级上学期期末教学质量监测科学试卷
2026-02-25 15:35:54
资料下载
|
不会?
请点击查看教程
免费通道
付费通道
🎯 立即免费解锁资源
💎 需要积分:
2积分
热门资料
浙江省温州市瑞安市六校联考(玉...
原版浙江省温州市瑞安市六校联考(玉海、莘塍、滨江、安高、塘下等)2025年10月上学期九年级期中监测...
2025-2026学年浙江省宁...
2025-2026学年浙江省舟...