首页
小初高学霸资料
资料专题
小初高资料专题
考公、教资专题
上传赚积分、现金
登录
注册
首页
小初高学霸资料
正文
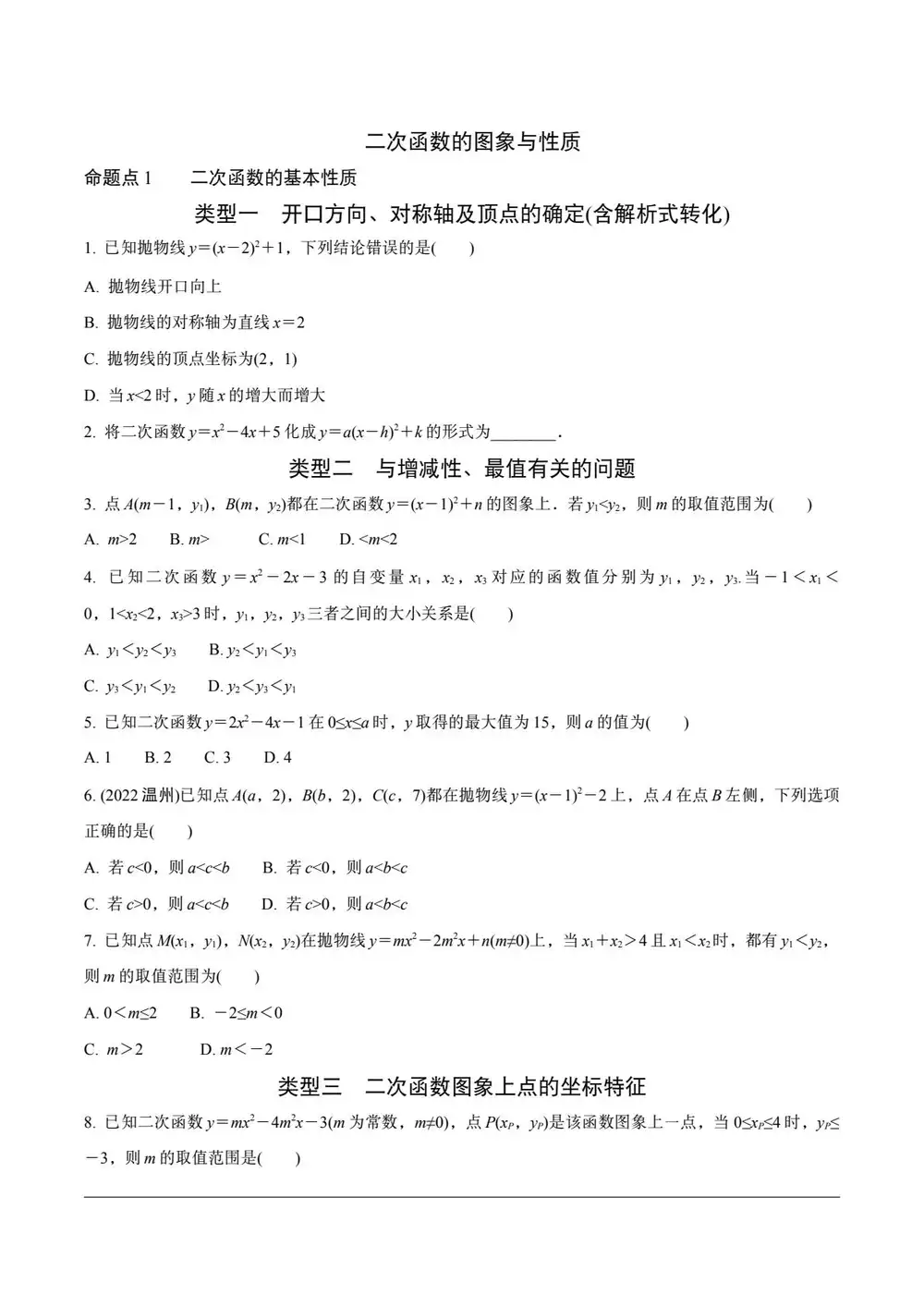
九年级上册数学《二次函数的图象与性质》专题集训
浙里514472
2025-08-05 15:42:09
0
次
格式:文字版
答案:有答案有解析
附件预览
资
料
部
分
预
览
1
/
0
上
初三
初中
上册
秋季
九上
九年级
上学期
秋学期
一轮复习
第一学期
秋季学期
九(上)
初中三年级
上一篇:
九年级下学期数学 :函数图象与性质探究题、二次函数性质综合题
下一篇:
九年级上册数学《二次函数的实际应用》专题集训
相关内容
2025-2026学年浙江省”七彩阳光“新高考研究联盟高一上学期期中联考数学试题
2025-11-18 23:06:52
2025-2026学年浙江省”七彩阳光“新高考研究联盟高二上学期期中联考化学试题
2025-11-18 23:04:46
浙教版八年级上学期科学第三章(电路探秘 3.1电荷与电流)学案
2025-11-18 22:55:39
资料下载
|
不会?
请点击查看教程
免费通道
付费通道
🎯 立即免费解锁资源
💎 需要积分:
4积分
请先登录
热门资料
2025年秋(人教版)高清可编...
2025年秋新译林八年级上册彩...
2025年4月浙江省杭州市西湖...
2024秋最新(人教版PEP)...
2025年秋(外研社版)高清可...
2025年浙江省杭州市余杭区、...
切实保障学生身心健康和教育考试公正公平,进一步加强和改进学校体育工作,促进学生全面发展,根据余杭区、...
2025年4月浙江省杭州市余杭...
2025年秋人教版八年级数学上...
2025年浙江省中考真题科学
2025年秋八年级上学期人教版...