首页
小初高学霸资料
资料专题
小初高资料专题
考公、教资专题
上传赚积分、现金
登录
注册
首页
小初高学霸资料
正文
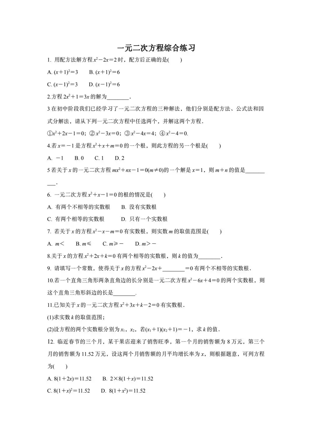
八年级下学期数学一元二次方程综合练习
浙里514472
2025-08-05 15:31:09
0
次
格式:文字版
答案:有答案有解析
附件预览
资
料
部
分
预
览
1
/
0
下
初二
初中
下册
春季
八下
练习题
八年级
下学期
春学期
同步练习
第二学期
八(下)
初中二年级
上一篇:
成都七中高一数学6月阶段性考试试题
下一篇:
九年级下学期数学 :函数图象与性质探究题、二次函数性质综合题
相关内容
浙教版八年级上学期科学第三章(电路探秘 3.1电荷与电流)学案
2025-11-18 22:55:39
小学三年级上学期语文1-8单元习作指导+填空练习
2025-11-18 22:53:54
2024-2025学年浙江省宁波市镇海区九年级上学期期末质量检测语文试卷
2025-11-18 22:50:01
资料下载
|
不会?
请点击查看教程
免费通道
付费通道
🎯 立即免费解锁资源
💎 需要积分:
3积分
请先登录
热门资料
2025年秋(人教版)高清可编...
2025年秋新译林八年级上册彩...
2025年4月浙江省杭州市西湖...
2024秋最新(人教版PEP)...
2025年秋(外研社版)高清可...
2025年浙江省杭州市余杭区、...
切实保障学生身心健康和教育考试公正公平,进一步加强和改进学校体育工作,促进学生全面发展,根据余杭区、...
2025年4月浙江省杭州市余杭...
2025年秋人教版八年级数学上...
2025年浙江省中考真题科学
2025年秋八年级上学期人教版...