首页
小初高学霸资料
资料专题
小初高资料专题
考公、教资专题
通知公告
网站通知
政策信息
点我搜索
美国
上传赚积分、现金
登录
注册
首页
小初高学霸资料
正文
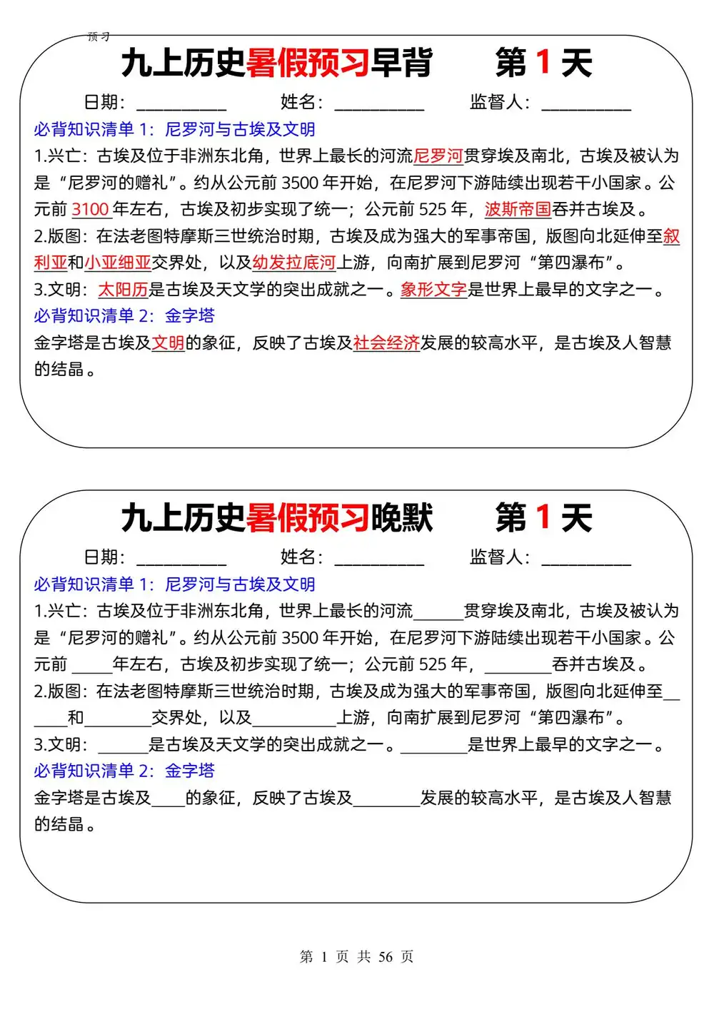
九年级上学期历史:暑假预习早背晚默56天(必背知识)
浙里514472
2025-07-21 15:46:48
0
次
格式:
答案:
九年级上学期历史:暑假预习早背晚默56天(必背知识)
点击分享给好友
分享图片
关闭
生成中...
复制图片
复制链接
免费云打印活动
免费云打印,邮寄到家
×
用微信扫码
附件预览
资
料
部
分
预
览
资
料
部
分
内
容
预
览
,
如
无
预
览
也
可
放
心
下
载
1
/
0
◀
▶
初三
初中
上册
秋季
九上
知识点
九年级
上学期
秋学期
第一学期
秋季学期
九(上)
初中三年级
上一篇:
2024-2025学年福建省三明市普通高中高一下学期7月期末质量检测数学试卷
下一篇:
八年级上学期数学新教材(浙教版2025)
相关内容
2026年安徽省合肥42中中考二模(九年级下)语文试卷(图片版有答案)
2026-05-04 13:34:56
2026年安徽省合肥42中中考二模(九年级下)英语试卷(图片版有答案)
2026-05-04 13:34:56
2026年安徽省合肥42中中考二模(九年级下)物理试卷(图片版有答案)
2026-05-04 13:34:56
资料下载
|
不会?
请点击查看教程
免费通道
付费通道
🎯 立即免费解锁资源
💎 需要积分:
2积分
热门资料
2025年秋(人教版)高清可编...
2025年4月浙江省杭州市西湖...
2025年秋新译林八年级上册彩...
2024秋最新(人教版PEP)...
2025年秋(外研社版)高清可...
2025年4月浙江省杭州市余杭...
2025年秋人教版八年级数学上...
2025年浙江省中考真题科学
2025年秋(浙教版)高清可编...
2025年秋八年级上学期人教版...