首页
小初高学霸资料
资料专题
小初高资料专题
考公、教资专题
通知公告
网站通知
政策信息
点我搜索
美国
上传赚积分、现金
登录
注册
首页
小初高学霸资料
正文
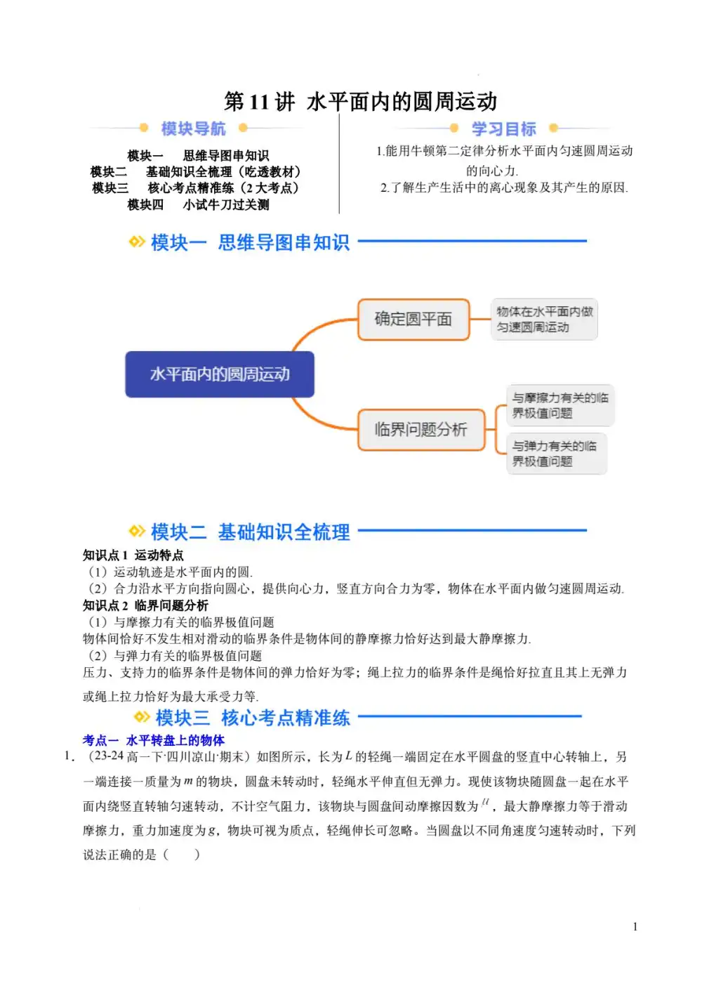
高一下学期物理必修二《水平面内的圆周运动》预习资料
浙里858609
2025-06-25 20:56:11
0
次
格式:
答案:
高一下学期物理必修二《水平面内的圆周运动》预习资料
点击分享给好友
分享图片
关闭
生成中...
复制图片
复制链接
免费云打印活动
免费云打印,邮寄到家
×
用微信扫码
附件预览
资
料
部
分
预
览
资
料
部
分
内
容
预
览
,
如
无
预
览
也
可
放
心
下
载
1
/
0
◀
▶
高一
高中
下册
春季
练习题
下学期
春学期
高一下
同步练习
第二学期
高中一年级
高一(下)
上一篇:
高一下学期物理必修二《圆周运动、向心力与向心加速度》预习资料
下一篇:
高一下学期物理必修二《竖直平面内的圆周运动》预习资料
相关内容
2026年华师联盟高三下学期4月质量检测政治试卷(图片版无答案)
2026-04-10 22:19:37
2026年华师联盟高三下学期4月质量检测语文试卷(图片版无答案)
2026-04-10 22:19:37
2026年4月浙江省金华市婺城区东阳市下学期九年级中考一模英语试卷(含听力)
2026-04-10 21:47:10
资料下载
|
不会?
请点击查看教程
免费通道
付费通道
🎯 立即免费解锁资源
💎 需要积分:
2积分
热门资料
浙江省温州市瑞安市六校联考(玉...
原版浙江省温州市瑞安市六校联考(玉海、莘塍、滨江、安高、塘下等)2025年10月上学期九年级期中监测...
2025-2026学年浙江省宁...
2025-2026学年浙江省舟...
2025年浙江省中考【全科】命...
浙江省2024年-2026年各...
浙江省2024年-2026年各...
浙江省2024年-2026年各...
浙江省2024年-2026年各...
浙江省2024年-2026年各...