首页
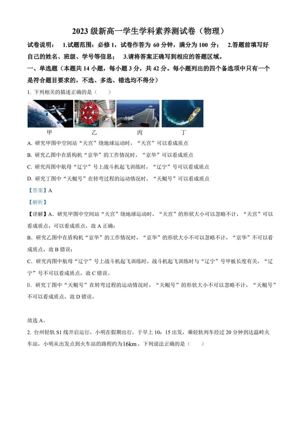
小初高学霸资料
资料专题
小初高资料专题
考公、教资专题
通知公告
网站通知
政策信息
点我搜索
美国
上传赚积分、现金
登录
注册
首页
小初高学霸资料
正文
(解析版)浙江省温岭中学2023学年高一上学期学生学科素养开学测试物理试题
2025-06-10 20:05:24
0
次
格式:
答案:
(解析版)浙江省温岭中学2023学年高一上学期学生学科素养开学测试物理试题
点击分享给好友
分享图片
关闭
生成中...
复制图片
复制链接
免费云打印活动
免费云打印,邮寄到家
×
用微信扫码
附件预览
资
料
部
分
预
览
资
料
部
分
内
容
预
览
,
如
无
预
览
也
可
放
心
下
载
1
/
0
◀
▶
试卷
试题
考试
卷子
高一
高中
真题
上册
秋季
2023年
开学考
返校考
上学期
秋学期
高一上
第一学期
秋季学期
高中一年级
高一(上)
上一篇:
(解析版)浙江省温岭中学2023学年高一上学期学生学科素养开学测试化学试题
下一篇:
(解析版)浙江省温州市平阳县万全综合中学2023学年高一上学期入学适应性测物理试题
相关内容
2025-2026学年浙江省绍兴市嵊州市九年级上学期期末语文试题
2026-03-21 16:00:10
2025-2026学年浙江省台州市玉环市实验初级中学七年级上学期第二次月考社会•...
2026-03-21 14:41:20
2025-2026学年浙江省温州市平阳县五年级上学期小学期末学业水平诊断英语试卷
2026-03-21 14:41:20
资料下载
|
不会?
请点击查看教程
免费通道
付费通道
🎯 立即免费解锁资源
💎 需要积分:
2积分
热门资料
浙江省温州市瑞安市六校联考(玉...
原版浙江省温州市瑞安市六校联考(玉海、莘塍、滨江、安高、塘下等)2025年10月上学期九年级期中监测...
2025-2026学年浙江省宁...
2025-2026学年浙江省舟...
2025年浙江省中考【全科】命...