首页
小初高学霸资料
资料专题
小初高资料专题
考公、教资专题
通知公告
网站通知
政策信息
点我搜索
美国
上传赚积分、现金
登录
注册
首页
小初高学霸资料
正文
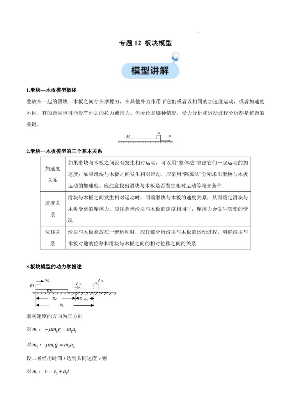
高一上学期物理培优资料专题12 板块模型
浙里858609
2025-06-12 11:51:28
0
次
格式:
答案:
高一上学期物理培优资料专题12 板块模型
点击分享给好友
分享图片
关闭
生成中...
复制图片
复制链接
免费云打印活动
免费云打印,邮寄到家
×
用微信扫码
附件预览
资
料
部
分
预
览
资
料
部
分
内
容
预
览
,
如
无
预
览
也
可
放
心
下
载
1
/
0
◀
▶
高一
高中
上册
秋季
练习题
上学期
秋学期
高一上
同步练习
第一学期
秋季学期
高中一年级
高一(上)
上一篇:
高一上学期物理培优资料专题11 连接体模型
下一篇:
高一上学期物理培优资料专题13传送带模型
相关内容
2026年河南省河南实验中学高一下学期3月月考物理试卷(图片版有答案)
2026-04-13 14:45:38
2026年河南省河南实验中学高一下学期3月月考数学试卷(图片版有答案)
2026-04-13 14:45:38
2026年河南省河南实验中学高一下学期3月月考化学试卷(图片版有答案)
2026-04-13 14:45:38
资料下载
|
不会?
请点击查看教程
免费通道
付费通道
🎯 立即免费解锁资源
💎 需要积分:
2积分
热门资料
2025年秋(人教版)高清可编...
2025年4月浙江省杭州市西湖...
2025年秋新译林八年级上册彩...
2024秋最新(人教版PEP)...
2025年秋(外研社版)高清可...
2025年4月浙江省杭州市余杭...
2025年秋人教版八年级数学上...
2025年浙江省中考真题科学
2025年秋(浙教版)高清可编...
2025年秋八年级上学期人教版...