首页
小初高学霸资料
资料专题
小初高资料专题
考公、教资专题
通知公告
网站通知
政策信息
点我搜索
美国
上传赚积分、现金
登录
注册
首页
小初高学霸资料
正文
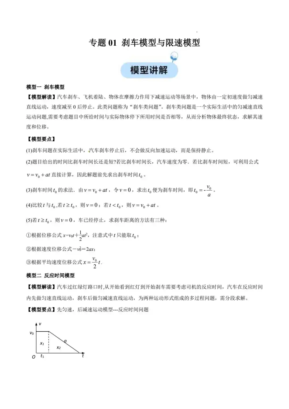
高一物理上学期培优资料专题01刹车模型与限速模型
2025-06-06 09:37:54
0
次
格式:
答案:
高一物理上学期培优资料专题01刹车模型与限速模型
点击分享给好友
分享图片
关闭
生成中...
复制图片
复制链接
免费云打印活动
免费云打印,邮寄到家
×
用微信扫码
附件预览
资
料
部
分
预
览
资
料
部
分
内
容
预
览
,
如
无
预
览
也
可
放
心
下
载
1
/
0
◀
▶
高一
高中
上册
秋季
练习题
上学期
秋学期
高一上
同步练习
第一学期
秋季学期
高中一年级
高一(上)
上一篇:
2025年6月浙江省杭州市萧山区中考二模社会试卷
下一篇:
高一物理上学期培优资料专题02 0-v-0模型
相关内容
2026年安徽省江淮十校高三下学期4月模拟数学试卷(图片版有答案)
2026-04-18 17:46:35
2026年安徽省江淮十校高三下学期4月模拟生物试卷(图片版有答案)
2026-04-18 17:46:35
2026年安徽省江淮十校高三下学期4月模拟历史试卷(图片版有答案)
2026-04-18 17:46:35
资料下载
|
不会?
请点击查看教程
免费通道
付费通道
🎯 立即免费解锁资源
💎 需要积分:
2积分
热门资料
浙江省温州市瑞安市六校联考(玉...
原版浙江省温州市瑞安市六校联考(玉海、莘塍、滨江、安高、塘下等)2025年10月上学期九年级期中监测...
2025-2026学年浙江省宁...
2025-2026学年浙江省舟...
2025年浙江省中考【全科】命...
浙江省2024年-2026年各...
浙江省2024年-2026年各...
浙江省2024年-2026年各...
浙江省2024年-2026年各...
浙江省2024年-2026年各...