首页
小初高学霸资料
资料专题
小初高资料专题
考公、教资专题
通知公告
网站通知
政策信息
点我搜索
美国
上传赚积分、现金
登录
注册
首页
小初高学霸资料
正文
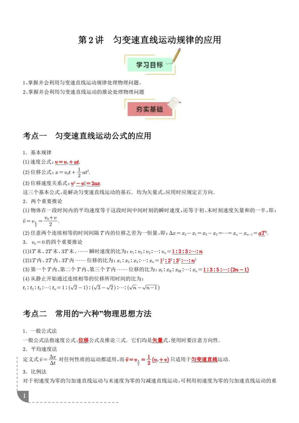
高考一轮复习物理第2讲 匀变速直线运动规律的应用(精品)
2025-06-04 20:45:05
0
次
格式:
答案:
高考一轮复习物理第2讲 匀变速直线运动规律的应用(精品)
点击分享给好友
分享图片
关闭
生成中...
复制图片
复制链接
免费云打印活动
免费云打印,邮寄到家
×
用微信扫码
附件预览
资
料
部
分
预
览
资
料
部
分
内
容
预
览
,
如
无
预
览
也
可
放
心
下
载
1
/
0
◀
▶
高三
高中
一轮复习
高中三年级
上一篇:
2025年5月浙江省杭师大附属师+中考二模联考社会卷
下一篇:
高一上学期物理专题一 匀变速直线运动中常见的九大模型
相关内容
2025-2026学年浙江省稽阳联谊学校高三下学期4月联考英语试题卷
2026-04-27 22:07:32
2026年春季河南省南阳市金太阳联考高二下学期4月阶段性学情检测政治试卷(图片版...
2026-04-27 14:52:48
2026年春季河南省南阳市金太阳联考高二下学期4月阶段性学情检测语文试卷(图片版...
2026-04-27 14:52:48
资料下载
|
不会?
请点击查看教程
免费通道
付费通道
🎯 立即免费解锁资源
💎 需要积分:
2积分
热门资料
2025年秋(人教版)高清可编...
2025年4月浙江省杭州市西湖...
2025年秋新译林八年级上册彩...
2024秋最新(人教版PEP)...
2025年秋(外研社版)高清可...
2025年4月浙江省杭州市余杭...
2025年秋人教版八年级数学上...
2025年浙江省中考真题科学
2025年秋(浙教版)高清可编...
2025年秋八年级上学期人教版...