首页
小初高学霸资料
资料专题
小初高资料专题
考公、教资专题
通知公告
网站通知
政策信息
点我搜索
美国
上传赚积分、现金
登录
注册
首页
小初高学霸资料
正文
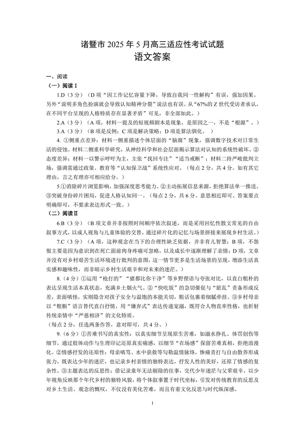
2025年5月浙江省诸暨市高三下学期三模语文试题
2025-05-31 20:00:20
0
次
格式:
答案:
2025年5月浙江省诸暨市高三下学期三模语文试题
点击分享给好友
分享图片
关闭
生成中...
复制图片
复制链接
免费云打印活动
免费云打印,邮寄到家
×
用微信扫码
附件预览
资
料
部
分
预
览
资
料
部
分
内
容
预
览
,
如
无
预
览
也
可
放
心
下
载
1
/
0
◀
▶
三模
试卷
试题
考试
模拟
卷子
高三
高中
真题
下册
春季
2025年
模拟考
下学期
春学期
高三下
第二学期
高中三年级
高三(下)
2024-2025学年
上一篇:
2025年5月浙江省诸暨市高三下学期三模物理试题
下一篇:
2025年5月浙江省诸暨市高三下学期三模英语试题
相关内容
2025-2026学年浙江省温州市瑞安市安阳实验中学九年级上学期期中考试科学试卷
2026-05-08 11:12:32
2026年安徽省合肥市新站区中考二模(九年级下)语文试卷(图片版无答案)
2026-05-08 10:18:04
2026年安徽省合肥市新站区中考二模(九年级下)物理试卷(图片版无答案)_扫描件...
2026-05-08 10:18:04
资料下载
|
不会?
请点击查看教程
免费通道
付费通道
🎯 立即免费解锁资源
💎 需要积分:
2积分
热门资料
2025年秋(人教版)高清可编...
2025年4月浙江省杭州市西湖...
2025年秋新译林八年级上册彩...
2024秋最新(人教版PEP)...
2025年秋(外研社版)高清可...
2025年4月浙江省杭州市余杭...
2025年秋人教版八年级数学上...
2025年浙江省中考真题科学
2025年秋(浙教版)高清可编...
2025年秋八年级上学期人教版...