首页
小初高学霸资料
资料专题
小初高资料专题
考公、教资专题
通知公告
网站通知
政策信息
点我搜索
美国
上传赚积分、现金
登录
注册
首页
小初高学霸资料
正文
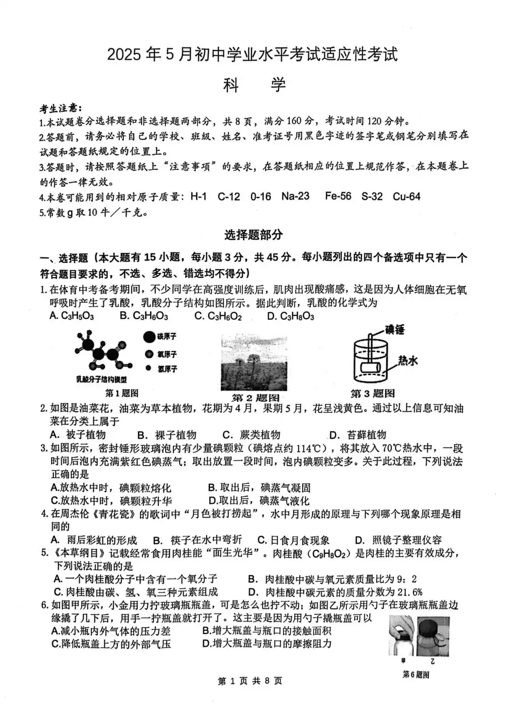
2025年5月浙江省“桐浦富兴”中考二模联考科学试题
2025-05-17 12:21:38
0
次
格式:
答案:
2025年5月浙江省“桐浦富兴”中考二模联考科学试题
点击分享给好友
分享图片
关闭
生成中...
复制图片
复制链接
免费云打印活动
免费云打印,邮寄到家
×
用微信扫码
附件预览
资
料
部
分
预
览
资
料
部
分
内
容
预
览
,
如
无
预
览
也
可
放
心
下
载
1
/
0
◀
▶
二模
试卷
试题
考试
模拟
卷子
真题
2025年
模拟考
上一篇:
2025年5月浙江省义乌市中考二模英语试题
下一篇:
2025年5月浙江省“桐浦富兴”中考二模联考社会试题
相关内容
2025-2026学年浙江省舟山市高二上学期期末检测语文试卷
2026-03-01 16:35:52
2026年2月22日浙江省冬季“丁一杯”世界少年数学奥林匹克亚洲精英赛八年级试题...
2026-03-01 16:35:52
浙江省稽阳联谊学校2026届高三阶段诊断语文试题
2026-03-01 16:35:52
资料下载
|
不会?
请点击查看教程
免费通道
付费通道
🎯 立即免费解锁资源
💎 需要积分:
2积分
热门资料
浙江省温州市瑞安市六校联考(玉...
原版浙江省温州市瑞安市六校联考(玉海、莘塍、滨江、安高、塘下等)2025年10月上学期九年级期中监测...
2025-2026学年浙江省宁...
2025-2026学年浙江省舟...
2025年浙江省中考【全科】命...