首页
小初高学霸资料
资料专题
小初高资料专题
考公、教资专题
通知公告
网站通知
政策信息
点我搜索
美国
上传赚积分、现金
登录
注册
首页
小初高学霸资料
正文
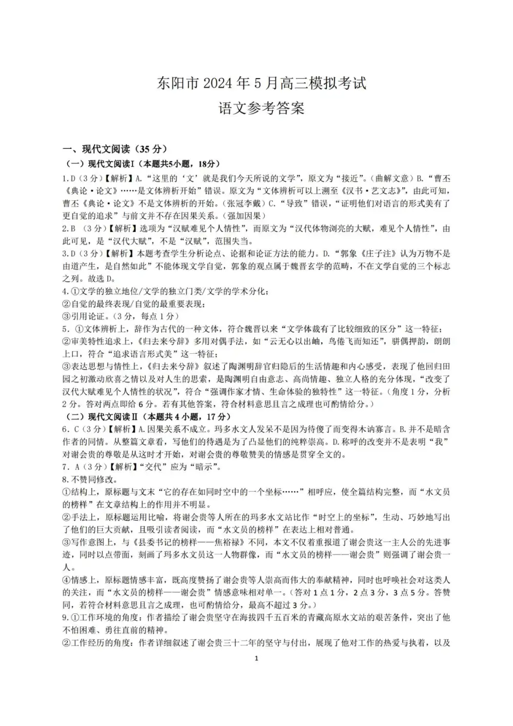
2024年5月浙江省金华市东阳市高三下学期三模语文试卷
2025-05-10 20:46:44
0
次
格式:
答案:
2024年5月浙江省金华市东阳市高三下学期三模语文试卷
点击分享给好友
分享图片
关闭
生成中...
复制图片
复制链接
免费云打印活动
免费云打印,邮寄到家
×
用微信扫码
附件预览
资
料
部
分
预
览
资
料
部
分
内
容
预
览
,
如
无
预
览
也
可
放
心
下
载
1
/
0
◀
▶
三模
试卷
试题
考试
模拟
卷子
高三
高中
真题
下册
春季
2024年
模拟考
下学期
春学期
高三下
第二学期
高中三年级
高三(下)
2023-2024学年
上一篇:
2024年5月浙江省金华市东阳市高三下学期三模英语试卷
下一篇:
2024年5月浙江省金华市东阳市高三下学期三模物理试卷
相关内容
2025-2026学年浙江省浙南名校高一下学期学情调研物理试题(PDF版,含答案...
2026-03-12 16:33:04
2026年1月浙江省高考英语真题
2026-03-12 16:33:04
2025-2026学年浙江省杭州市上城区人教版五年级上册期末测试数学试卷
2026-03-12 16:32:31
资料下载
|
不会?
请点击查看教程
免费通道
付费通道
🎯 立即免费解锁资源
💎 需要积分:
2积分
热门资料
2025年秋(人教版)高清可编...
2025年4月浙江省杭州市西湖...
2025年秋新译林八年级上册彩...
2024秋最新(人教版PEP)...
2025年秋(外研社版)高清可...
2025年4月浙江省杭州市余杭...
2025年秋人教版八年级数学上...
2025年浙江省中考真题科学
2025年秋(浙教版)高清可编...
2025年秋八年级上学期人教版...