首页
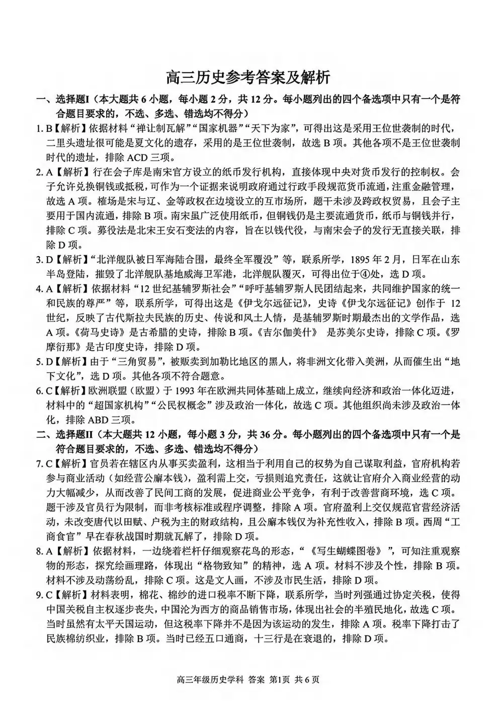
小初高学霸资料
资料专题
小初高资料专题
考公、教资专题
通知公告
网站通知
政策信息
点我搜索
美国
上传赚积分、现金
登录
注册
首页
小初高学霸资料
正文
2025年4月浙江省北斗星联盟高三下学期二模历史试卷
2025-05-10 20:50:41
0
次
格式:
答案:
2025年4月浙江省北斗星联盟高三下学期二模历史试卷
点击分享给好友
分享图片
关闭
生成中...
复制图片
复制链接
免费云打印活动
免费云打印,邮寄到家
×
用微信扫码
附件预览
资
料
部
分
预
览
资
料
部
分
内
容
预
览
,
如
无
预
览
也
可
放
心
下
载
1
/
0
◀
▶
下
2025
二模
试卷
试题
考试
模拟
卷子
高三
高中
真题
下册
春季
模拟考
下学期
春学期
高三下
第二次
第二学期
高中三年级
高三(下)
上一篇:
2025年4月浙江省北斗星联盟高三下学期二模日语试卷
下一篇:
2025年4月浙江省北斗星联盟高三下学期二模技术试卷
相关内容
2025-2026学年浙江省杭州市文理中学七年级上学期10月月考语文试题(含解析...
2025-12-27 18:01:07
2025-2026学年浙江省杭州市第十中学教育集团九年级上学期第一次月考科学试卷...
2025-12-27 18:01:07
2025-2026学年浙江省杭州市第十中学教育集团九年级上学期12月月考数学试卷
2025-12-27 18:01:07
资料下载
|
不会?
请点击查看教程
免费通道
付费通道
🎯 立即免费解锁资源
💎 需要积分:
2积分
请先登录
热门资料
2025年秋(人教版)高清可编...
2025年秋新译林八年级上册彩...
2025年4月浙江省杭州市西湖...
2024秋最新(人教版PEP)...
2025年秋(外研社版)高清可...
2025年4月浙江省杭州市余杭...
2025年秋人教版八年级数学上...
2025年浙江省中考真题科学
2025年秋(浙教版)高清可编...
2025年秋八年级上学期人教版...