首页
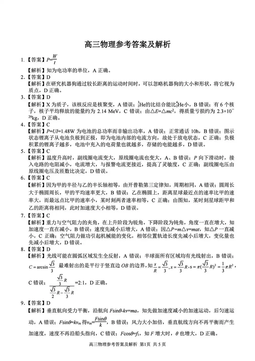
小初高学霸资料
资料专题
小初高资料专题
考公、教资专题
通知公告
网站通知
政策信息
点我搜索
美国
上传赚积分、现金
登录
注册
首页
小初高学霸资料
正文
2025年4月浙江省北斗星联盟高三下学期二模物理试卷
2025-05-10 20:50:41
0
次
格式:
答案:
2025年4月浙江省北斗星联盟高三下学期二模物理试卷
点击分享给好友
分享图片
关闭
生成中...
复制图片
复制链接
免费云打印活动
免费云打印,邮寄到家
×
用微信扫码
附件预览
资
料
部
分
预
览
资
料
部
分
内
容
预
览
,
如
无
预
览
也
可
放
心
下
载
1
/
0
◀
▶
二模
试卷
试题
考试
模拟
卷子
高三
高中
真题
下册
春季
2025年
模拟考
下学期
春学期
高三下
第二学期
高中三年级
高三(下)
2024-2025学年
上一篇:
2025年4月浙江省北斗星联盟高三下学期二模语文试卷
下一篇:
2025年4月浙江省北斗星联盟高三下学期二模数学试卷
相关内容
2025-2026学年浙江省名校协作体G12联盟高二下学期开学考物理试题
2026-03-07 20:45:19
2025-2026学年浙江省名校协作体G12联盟高二下学期开学考政治试题
2026-03-07 20:45:19
2025-2026学年浙江省名校协作体G12联盟高三下学期二模地理试题
2026-03-07 20:45:19
资料下载
|
不会?
请点击查看教程
免费通道
付费通道
🎯 立即免费解锁资源
💎 需要积分:
2积分
热门资料
浙江省温州市瑞安市六校联考(玉...
原版浙江省温州市瑞安市六校联考(玉海、莘塍、滨江、安高、塘下等)2025年10月上学期九年级期中监测...
2025-2026学年浙江省宁...
2025-2026学年浙江省舟...
2025年浙江省中考【全科】命...