首页
小初高学霸资料
资料专题
小初高资料专题
考公、教资专题
通知公告
网站通知
政策信息
点我搜索
美国
上传赚积分、现金
登录
注册
首页
小初高学霸资料
正文
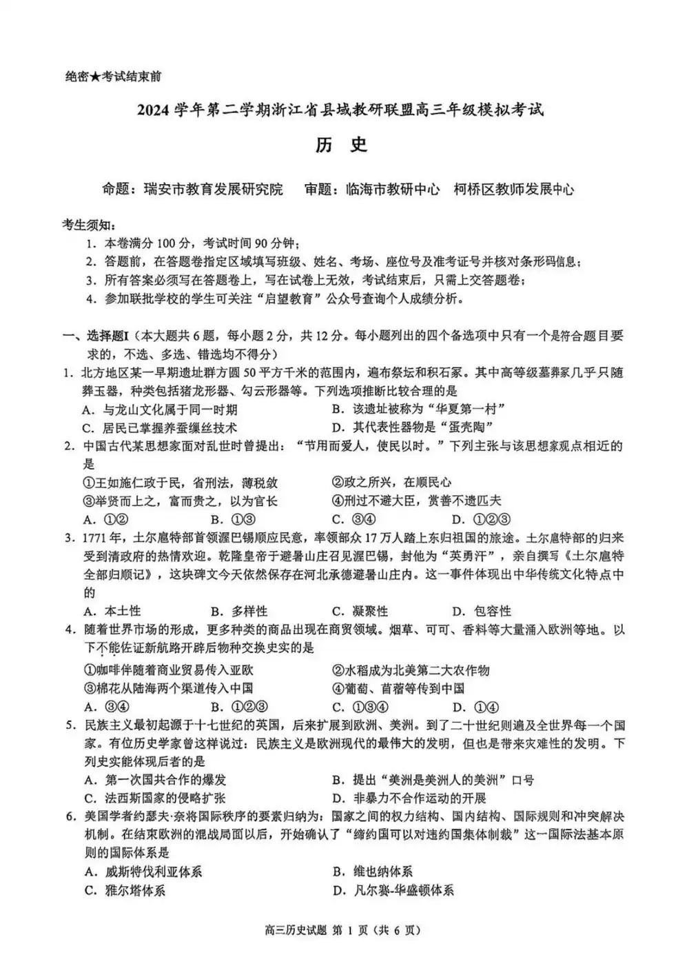
2025年5月浙江省县域教育联盟高三下学期三模历史试卷及答案
2025-05-10 20:45:20
0
次
格式:
答案:
2025年5月浙江省县域教育联盟高三下学期三模历史试卷及答案
点击分享给好友
分享图片
关闭
生成中...
复制图片
复制链接
免费云打印活动
免费云打印,邮寄到家
×
用微信扫码
附件预览
资
料
部
分
预
览
资
料
部
分
内
容
预
览
,
如
无
预
览
也
可
放
心
下
载
1
/
0
◀
▶
三模
试卷
试题
考试
模拟
卷子
高三
高中
真题
下册
春季
2025年
模拟考
下学期
春学期
高三下
第二学期
高中三年级
高三(下)
2024-2025学年
上一篇:
2025年5月浙江省县域教育联盟高三下学期三模生物试卷及答案
下一篇:
2025年5月浙江省县域教育联盟高三下学期三模技术试卷及答案
相关内容
2025-2026学年浙江省台州市黄岩区六年级上学期期末教学质量监测语文试题(扫...
2026-03-04 19:18:00
2025-2026学年浙江省金华市兰溪市实验中学共同体学校七年级上学期期末数学试...
2026-03-04 19:18:00
2025-2026学年浙江省杭州市文海中学七年级上学期期末模拟考试语文试卷(扫描...
2026-03-04 19:18:00
资料下载
|
不会?
请点击查看教程
免费通道
付费通道
🎯 立即免费解锁资源
💎 需要积分:
2积分
热门资料
浙江省温州市瑞安市六校联考(玉...
原版浙江省温州市瑞安市六校联考(玉海、莘塍、滨江、安高、塘下等)2025年10月上学期九年级期中监测...
2025-2026学年浙江省宁...
2025-2026学年浙江省舟...
2025年浙江省中考【全科】命...