首页
小初高学霸资料
资料专题
小初高资料专题
考公、教资专题
通知公告
网站通知
政策信息
点我搜索
美国
上传赚积分、现金
登录
注册
首页
小初高学霸资料
正文
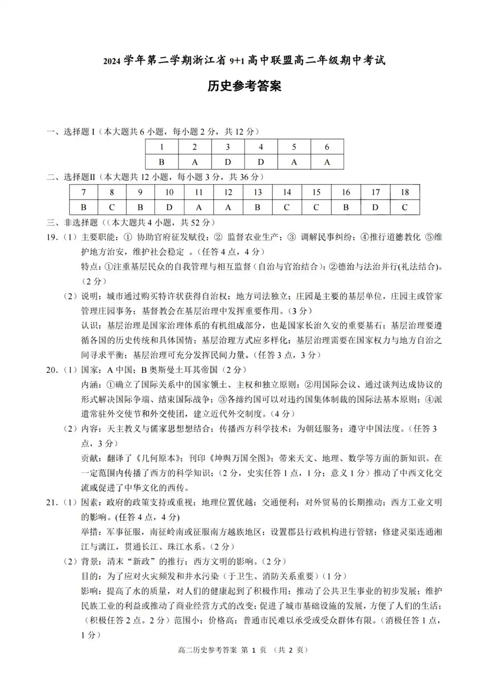
2025年浙江省91高中联盟高二下学期期中历史试卷
2025-05-10 20:45:04
0
次
格式:
答案:
2025年浙江省91高中联盟高二下学期期中历史试卷
点击分享给好友
分享图片
关闭
生成中...
复制图片
复制链接
免费云打印活动
免费云打印,邮寄到家
×
用微信扫码
附件预览
资
料
部
分
预
览
资
料
部
分
内
容
预
览
,
如
无
预
览
也
可
放
心
下
载
1
/
0
◀
▶
试卷
试题
考试
卷子
高二
高中
真题
下册
春季
期中
2025年
期中考
下学期
春学期
高二下
第二学期
期中考试
期中测试
高中二年级
高二(下)
2024-2025学年
上一篇:
2025年浙江省91高中联盟高二下学期期中生物试卷
下一篇:
2025年浙江省91高中联盟高二下学期期中技术试卷
相关内容
2026年3月浙江省温州市瑞安市玉海实验等六校九年级下学期开学考科学试题
2026-03-05 21:33:41
2025-2026学年浙江省台州市玉环市八年级上学期教学质量检测综合道德与法治试...
2026-03-05 18:05:54
2025-2026学年浙江省温州市苍南县金乡卫城中学高一上学期第二次月考地理试卷
2026-03-05 18:05:54
资料下载
|
不会?
请点击查看教程
免费通道
付费通道
🎯 立即免费解锁资源
💎 需要积分:
2积分
热门资料
2025年秋(人教版)高清可编...
2025年4月浙江省杭州市西湖...
2025年秋新译林八年级上册彩...
2024秋最新(人教版PEP)...
2025年秋(外研社版)高清可...
2025年4月浙江省杭州市余杭...
2025年秋人教版八年级数学上...
2025年浙江省中考真题科学
2025年秋(浙教版)高清可编...
2025年秋八年级上学期人教版...