首页
小初高学霸资料
资料专题
小初高资料专题
考公、教资专题
通知公告
网站通知
政策信息
点我搜索
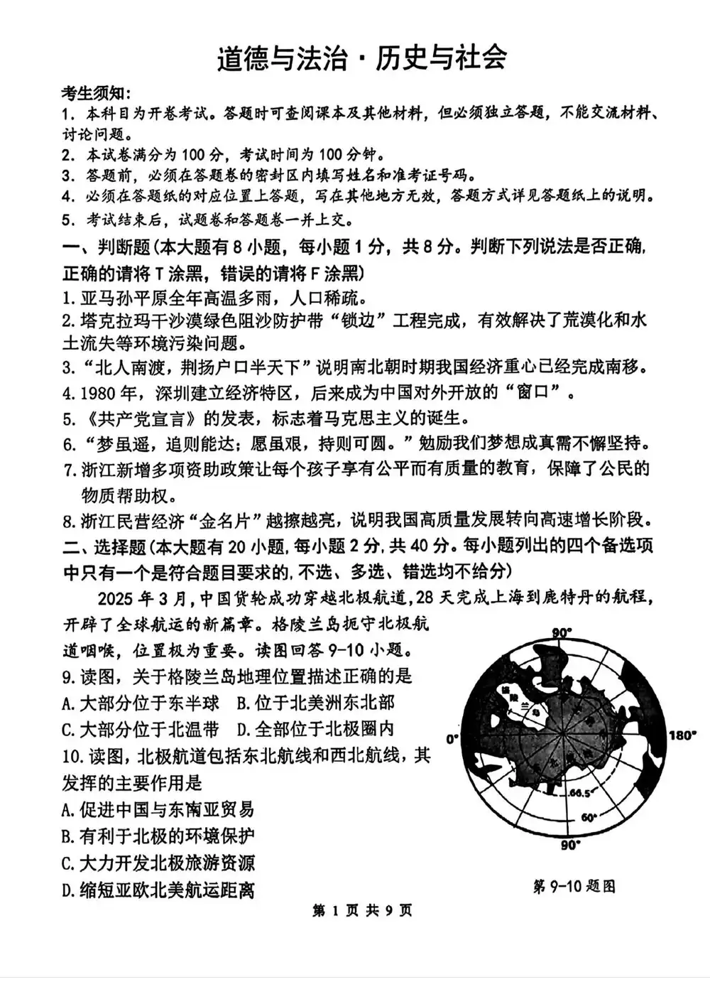
美国
上传赚积分、现金
登录
注册
首页
小初高学霸资料
正文
2025年浙江省杭州市上城区中考一模社会试卷
2025-05-06 21:08:04
0
次
格式:
答案:
2025年浙江省杭州市上城区中考一模社会试卷
点击分享给好友
分享图片
关闭
生成中...
复制图片
复制链接
免费云打印活动
免费云打印,邮寄到家
×
用微信扫码
附件预览
资
料
部
分
预
览
资
料
部
分
内
容
预
览
,
如
无
预
览
也
可
放
心
下
载
1
/
0
◀
▶
一模
试卷
模拟
试题
考试
卷子
历社
道法
道德
真题
2025年
模拟考
道德法制
人文地理
道德与法制
第一次模拟考
上一篇:
2025年浙江省杭州市上城区中考一模科学试卷
下一篇:
2025年浙江省杭州市上城区中考一模语文试卷
相关内容
2025-2026学年浙江省舟山市高二上学期期末检测语文试卷
2026-03-01 16:35:52
2026年2月22日浙江省冬季“丁一杯”世界少年数学奥林匹克亚洲精英赛八年级试题...
2026-03-01 16:35:52
浙江省稽阳联谊学校2026届高三阶段诊断语文试题
2026-03-01 16:35:52
资料下载
|
不会?
请点击查看教程
免费通道
付费通道
🎯 立即免费解锁资源
💎 需要积分:
2积分
热门资料
2025年秋(人教版)高清可编...
2025年4月浙江省杭州市西湖...
2025年秋新译林八年级上册彩...
2024秋最新(人教版PEP)...
2025年秋(外研社版)高清可...
2025年4月浙江省杭州市余杭...
2025年秋人教版八年级数学上...
2025年浙江省中考真题科学
2025年秋(浙教版)高清可编...
2025年秋八年级上学期人教版...