首页
小初高学霸资料
资料专题
小初高资料专题
考公、教资专题
通知公告
网站通知
政策信息
点我搜索
美国
上传赚积分、现金
登录
注册
首页
小初高学霸资料
正文
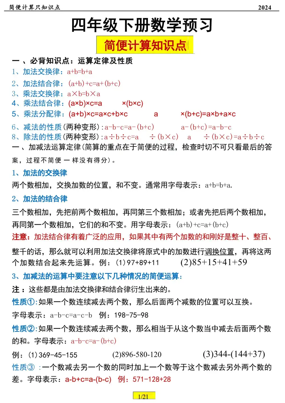
四年级下册数学:简便计算题训练及答案
2025-04-30 11:28:45
0
次
格式:
答案:
四年级下册数学:简便计算题训练及答案
点击分享给好友
分享图片
关闭
生成中...
复制图片
复制链接
免费云打印活动
免费云打印,邮寄到家
×
用微信扫码
附件预览
资
料
部
分
预
览
资
料
部
分
内
容
预
览
,
如
无
预
览
也
可
放
心
下
载
1
/
0
◀
▶
小学
下册
春季
四下
练习题
四年级
下学期
春学期
同步练习
第二学期
四(下)
小学四年级
上一篇:
四年级下册数学:简便计算加减专项练习附答案
下一篇:
四年级下册数学:简便运算常考十二种易错例题
相关内容
2025-2026学年浙江省温州市瑞安市教科版三年级上册期末考试科学试卷
2026-03-17 16:30:35
2025-2026学年浙江省温州市泰顺县育才高级中学高二下学期第四次限时训练(B...
2026-03-17 16:30:35
2025-2026学年浙江省温州市泰顺县育才高级中学高二下学期第五次限时训练(B...
2026-03-17 16:30:35
资料下载
|
不会?
请点击查看教程
免费通道
付费通道
🎯 立即免费解锁资源
💎 需要积分:
2积分
热门资料
2025年秋(人教版)高清可编...
2025年4月浙江省杭州市西湖...
2025年秋新译林八年级上册彩...
2024秋最新(人教版PEP)...
2025年秋(外研社版)高清可...
2025年4月浙江省杭州市余杭...
2025年秋人教版八年级数学上...
2025年浙江省中考真题科学
2025年秋(浙教版)高清可编...
2025年秋八年级上学期人教版...