首页
小初高学霸资料
资料专题
小初高资料专题
考公、教资专题
通知公告
网站通知
政策信息
点我搜索
美国
上传赚积分、现金
登录
注册
首页
小初高学霸资料
正文
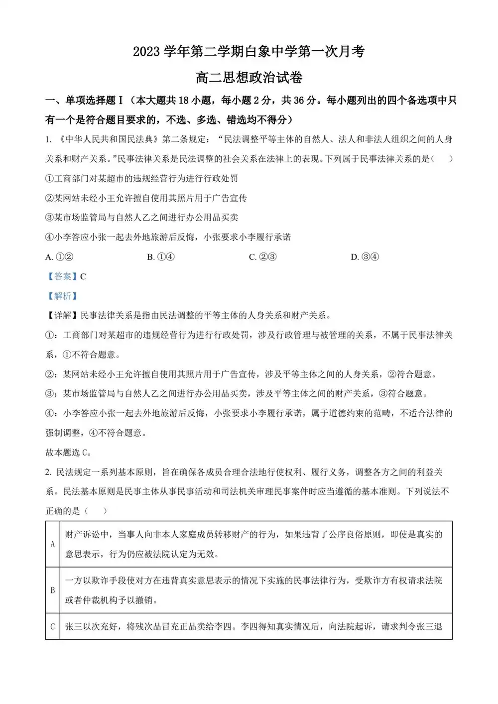
(解析版)浙江省温州市乐清市白象中学2023学年高二下学期3月月考政治试题
2025-04-29 11:46:59
0
次
格式:
答案:
(解析版)浙江省温州市乐清市白象中学2023学年高二下学期3月月考政治试题
点击分享给好友
分享图片
关闭
生成中...
复制图片
复制链接
免费云打印活动
免费云打印,邮寄到家
×
用微信扫码
附件预览
资
料
部
分
预
览
资
料
部
分
内
容
预
览
,
如
无
预
览
也
可
放
心
下
载
1
/
0
◀
▶
月考
试卷
试题
考试
卷子
高二
高中
真题
下册
春季
2024年
下学期
春学期
高二下
第二学期
月度测验
月考试题
高中二年级
高二(下)
上一篇:
(解析版)浙江省温州市环大罗山联盟2023学年高二下学期6月期末物理试题
下一篇:
(解析版)浙江省新力量联盟2023学年高二下学期6月期末考试物理试题
相关内容
2025-2026学年浙江省台州市黄岩区六年级上学期期末教学质量监测语文试题(扫...
2026-03-04 19:18:00
2025-2026学年浙江省金华市兰溪市实验中学共同体学校七年级上学期期末数学试...
2026-03-04 19:18:00
2025-2026学年浙江省杭州市文海中学七年级上学期期末模拟考试语文试卷(扫描...
2026-03-04 19:18:00
资料下载
|
不会?
请点击查看教程
免费通道
付费通道
🎯 立即免费解锁资源
💎 需要积分:
2积分
热门资料
浙江省温州市瑞安市六校联考(玉...
原版浙江省温州市瑞安市六校联考(玉海、莘塍、滨江、安高、塘下等)2025年10月上学期九年级期中监测...
2025-2026学年浙江省宁...
2025-2026学年浙江省舟...
2025年浙江省中考【全科】命...