浙江省一线教师授课,同步学校课程,帮助学生巩固知识点,提升学习成绩。
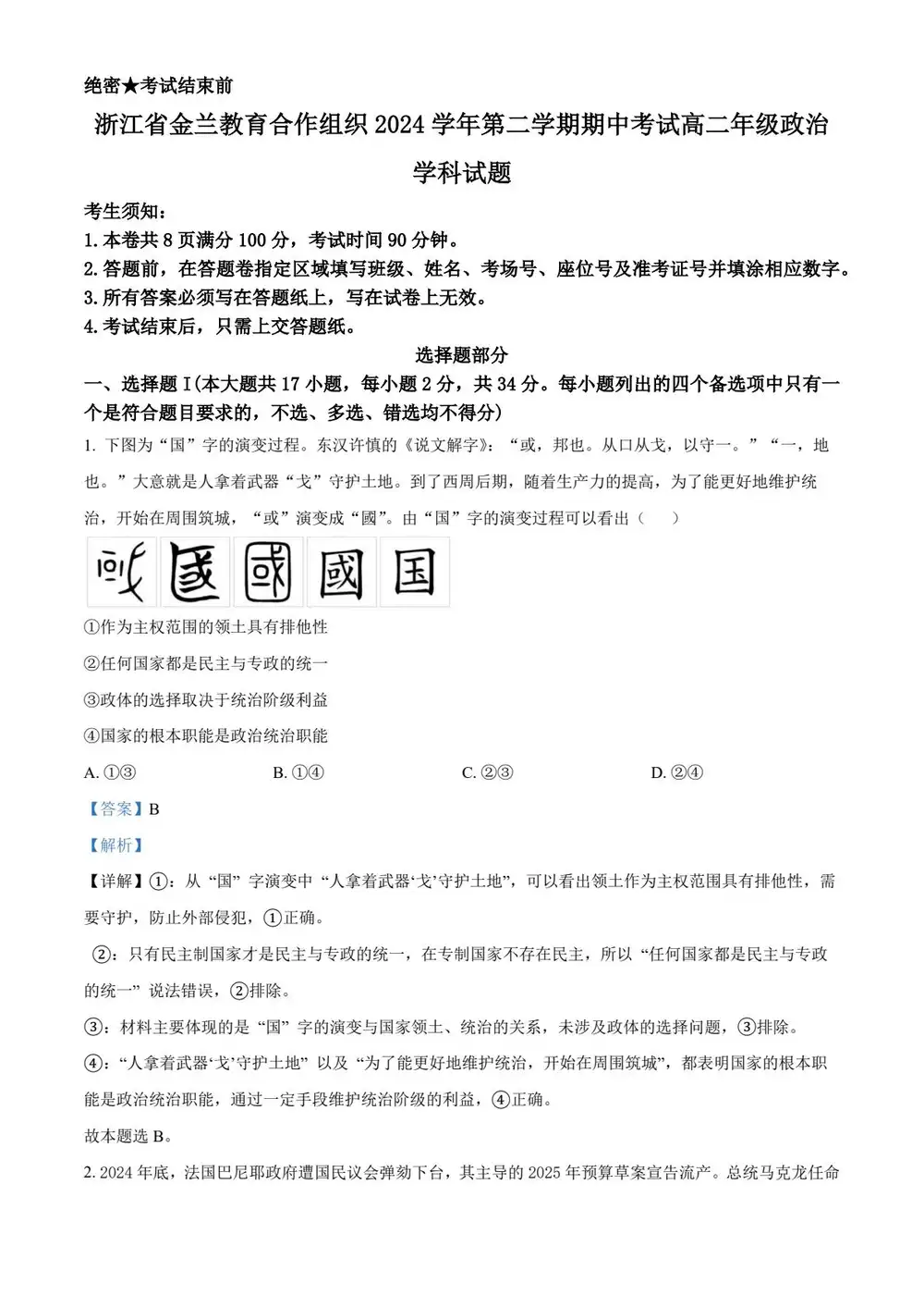
扫码添加助教老师了解详情
随时随地学习,按自己节奏安排学习,包含新课讲解和专题复习,适合各类学生。
上一篇:浙江省宁波市金兰教育合作组织2024学年高二下学期4月期中联考语文试题 PDF版含答案
下一篇:浙江省宁波市金兰教育合作组织2024学年高二下学期期中联考历史试题(含答案)