首页
小初高学霸资料
资料专题
小初高资料专题
考公、教资专题
通知公告
网站通知
政策信息
点我搜索
美国
上传赚积分、现金
登录
注册
首页
小初高学霸资料
正文
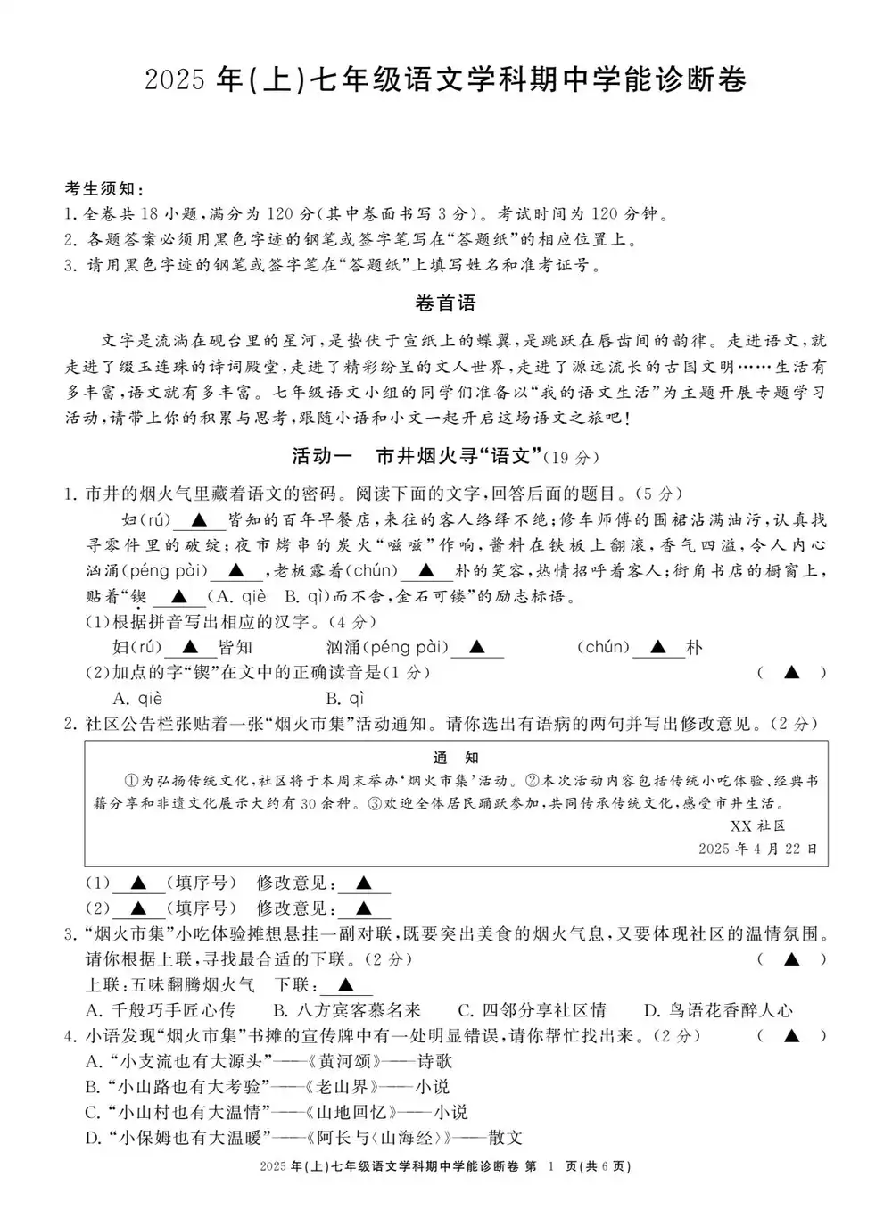
2025年4月浙江省协作共同体(温州瑞安中学附校等多校)七年级下学期语文期中诊断卷1
2025-04-26 20:49:52
0
次
格式:
答案:
2025年4月浙江省协作共同体(温州瑞安中学附校等多校)七年级下学期语文期中诊断卷1
点击分享给好友
分享图片
关闭
生成中...
复制图片
复制链接
免费云打印活动
免费云打印,邮寄到家
×
用微信扫码
附件预览
资
料
部
分
预
览
资
料
部
分
内
容
预
览
,
如
无
预
览
也
可
放
心
下
载
1
/
0
◀
▶
试卷
试题
考试
卷子
初一
初中
下册
春季
七下
期中
2025年
期中考
七年级
下学期
春学期
第二学期
七(下)
期中考试
期中测试
初中一年级
2024-2025学年
上一篇:
2025年4月浙江省协作共同体(温州瑞安中学附校等多校)七年级下学期数学期中诊断卷1
下一篇:
2025年4月浙江省协作共同体(温州瑞安中学附校等多校)七年级下学期英语外研期中诊断卷1
相关内容
Z20名校联盟(浙江省名校新高考研究联盟)2026届高三第二次联考数学试题
2026-02-27 14:36:42
2026届浙江省Z20名校联盟高三上学期第一次联考适应性考试数学试题
2026-02-27 14:34:54
2025-2026学年浙江省绍兴市柯桥区七年级上学期期末道法•历史•地理试题
2026-02-27 14:24:32
资料下载
|
不会?
请点击查看教程
免费通道
付费通道
🎯 立即免费解锁资源
💎 需要积分:
2积分
热门资料
2025年秋(人教版)高清可编...
2025年4月浙江省杭州市西湖...
2025年秋新译林八年级上册彩...
2024秋最新(人教版PEP)...
2025年秋(外研社版)高清可...
2025年4月浙江省杭州市余杭...
2025年秋人教版八年级数学上...
2025年浙江省中考真题科学
2025年秋(浙教版)高清可编...
2025年秋八年级上学期人教版...