首页
小初高学霸资料
资料专题
小初高资料专题
考公、教资专题
通知公告
网站通知
政策信息
点我搜索
美国
上传赚积分、现金
登录
注册
首页
小初高学霸资料
正文
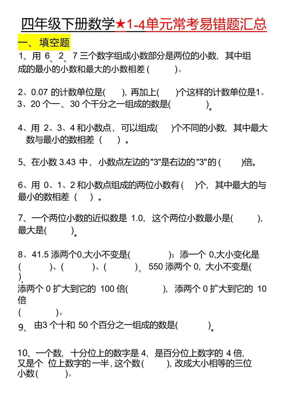
四年级下册数学:1-4单元常考易错题汇总
2025-04-26 11:23:19
0
次
格式:
答案:
四年级下册数学:1-4单元常考易错题汇总
点击分享给好友
分享图片
关闭
生成中...
复制图片
复制链接
免费云打印活动
免费云打印,邮寄到家
×
用微信扫码
附件预览
资
料
部
分
预
览
资
料
部
分
内
容
预
览
,
如
无
预
览
也
可
放
心
下
载
1
/
0
◀
▶
小学
下册
春季
四下
四年级
下学期
春学期
第二学期
四(下)
小学四年级
上一篇:
四年级下册数学期中质量检测卷(含答案)人教版
下一篇:
四年级下册数学:1-8单元常考易错应用题
相关内容
2026年安师联盟中考学业水平检测数学A卷(图片版有答案)
2026-03-15 10:29:09
2026年江淮名卷中考模拟信息卷(一)数学卷(图片版有答案)
2026-03-15 10:29:09
2026年江淮名卷中考模拟信息卷(二 )数学卷(图片版有答案)
2026-03-15 10:29:09
资料下载
|
不会?
请点击查看教程
免费通道
付费通道
🎯 立即免费解锁资源
💎 需要积分:
2积分
热门资料
浙江省温州市瑞安市六校联考(玉...
原版浙江省温州市瑞安市六校联考(玉海、莘塍、滨江、安高、塘下等)2025年10月上学期九年级期中监测...
2025-2026学年浙江省宁...
2025-2026学年浙江省舟...
2025年浙江省中考【全科】命...