首页
小初高学霸资料
资料专题
小初高资料专题
考公、教资专题
通知公告
网站通知
政策信息
点我搜索
美国
上传赚积分、现金
登录
注册
首页
小初高学霸资料
正文
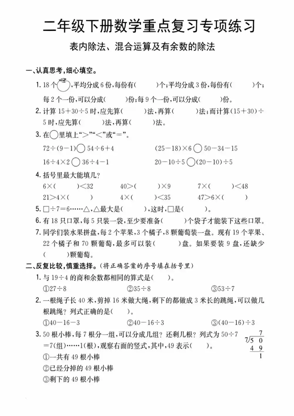
二年级下册数学:《表内除法、混合运算及余数的除法》专项练习
2025-04-26 11:22:55
0
次
格式:
答案:
二年级下册数学:《表内除法、混合运算及余数的除法》专项练习
点击分享给好友
分享图片
关闭
生成中...
复制图片
复制链接
免费云打印活动
免费云打印,邮寄到家
×
用微信扫码
附件预览
资
料
部
分
预
览
资
料
部
分
内
容
预
览
,
如
无
预
览
也
可
放
心
下
载
1
/
0
◀
▶
小学
下册
春季
二下
二年级
下学期
春学期
第二学期
二(下)
小学二年级
上一篇:
二年级下册数学:周期+还原问题两大重难点
下一篇:
二年级下册语文期中学情质量检测卷
相关内容
2025-2026学年浙江省杭州市上城区人教版五年级上册期末测试数学试卷
2026-03-13 15:03:20
2025-2026学年浙江省金华市义乌市宾王中学八年级下学期学情自测数学试卷
2026-03-13 15:03:20
2025-2026学年浙江省台州市黄岩区人教PEP版(2012)五年级上学期期末...
2026-03-13 15:03:20
资料下载
|
不会?
请点击查看教程
免费通道
付费通道
🎯 立即免费解锁资源
💎 需要积分:
2积分
热门资料
2025年秋(人教版)高清可编...
2025年4月浙江省杭州市西湖...
2025年秋新译林八年级上册彩...
2024秋最新(人教版PEP)...
2025年秋(外研社版)高清可...
2025年4月浙江省杭州市余杭...
2025年秋人教版八年级数学上...
2025年浙江省中考真题科学
2025年秋(浙教版)高清可编...
2025年秋八年级上学期人教版...