首页
小初高学霸资料
资料专题
小初高资料专题
考公、教资专题
通知公告
网站通知
政策信息
点我搜索
美国
上传赚积分、现金
登录
注册
首页
小初高学霸资料
正文
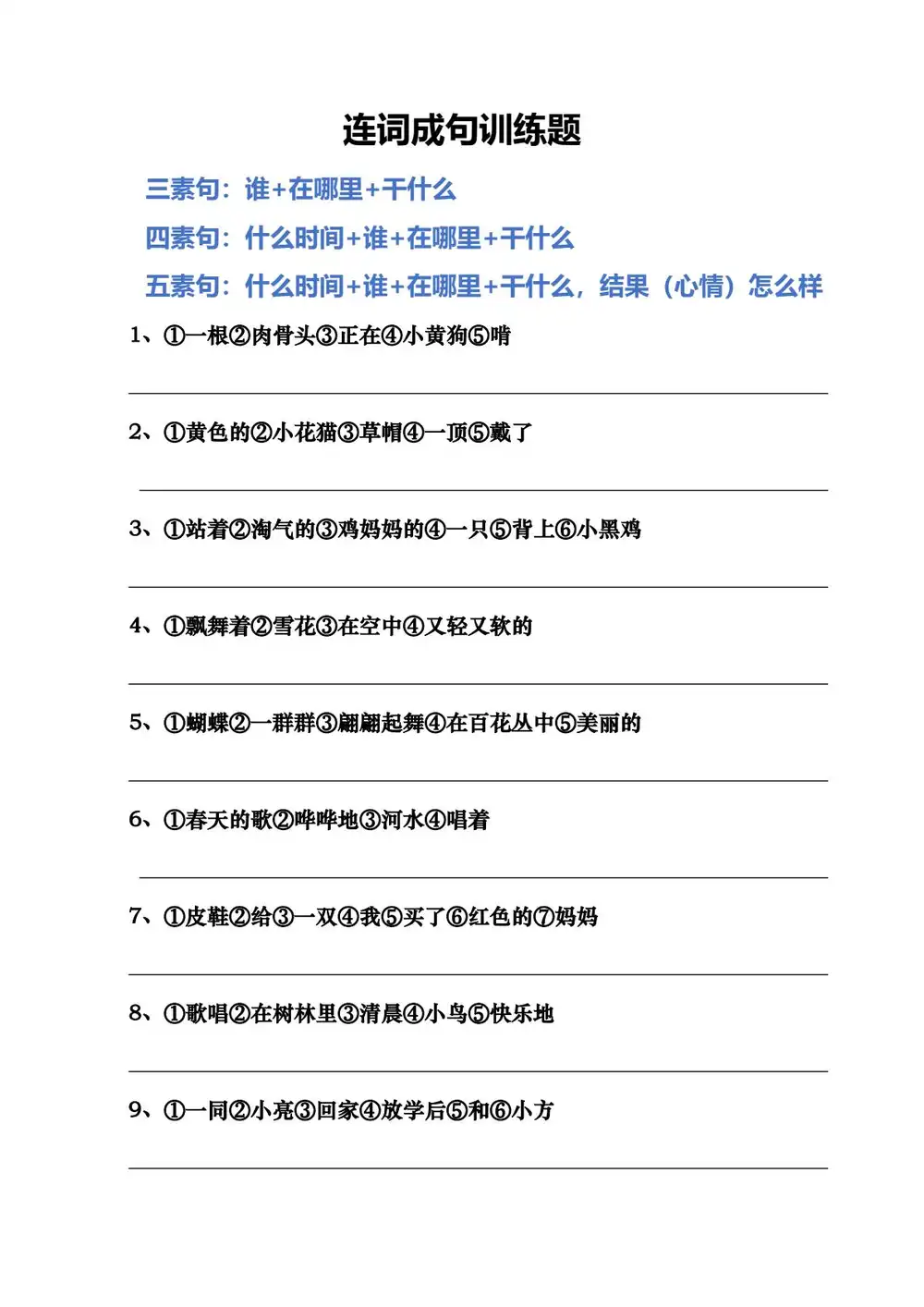
一年级下册语文:连词成句训练题
2025-04-26 11:21:52
0
次
格式:
答案:
一年级下册语文:连词成句训练题
点击分享给好友
分享图片
关闭
生成中...
复制图片
复制链接
免费云打印活动
免费云打印,邮寄到家
×
用微信扫码
附件预览
资
料
部
分
预
览
资
料
部
分
内
容
预
览
,
如
无
预
览
也
可
放
心
下
载
1
/
0
◀
▶
下
小学
下册
春季
一下
一年级
下学期
春学期
第二学期
一(下)
小学一年级
上一篇:
一年级下册语文:看图写话(1)
下一篇:
一年级下册语文:期中1-4单元高频考点梳理
相关内容
2025-2026学年浙江省绍兴市联考七年级上学期12月月考科学试题
2025-12-28 11:53:34
2025-2026学年浙江省金华市永康三中七年级上学期第三次月考语文试卷(含答案...
2025-12-28 11:44:25
2025-2026学年浙江省金华市义乌市五年级上学期月考科学试卷
2025-12-28 11:44:25
资料下载
|
不会?
请点击查看教程
免费通道
付费通道
🎯 立即免费解锁资源
💎 需要积分:
2积分
请先登录
热门资料
2025年秋(人教版)高清可编...
2025年秋新译林八年级上册彩...
2025年4月浙江省杭州市西湖...
2024秋最新(人教版PEP)...
2025年秋(外研社版)高清可...
2025年4月浙江省杭州市余杭...
2025年秋人教版八年级数学上...
2025年浙江省中考真题科学
2025年秋(浙教版)高清可编...
2025年秋八年级上学期人教版...