首页
小初高学霸资料
资料专题
小初高资料专题
考公、教资专题
通知公告
网站通知
政策信息
点我搜索
美国
上传赚积分、现金
登录
注册
首页
小初高学霸资料
正文
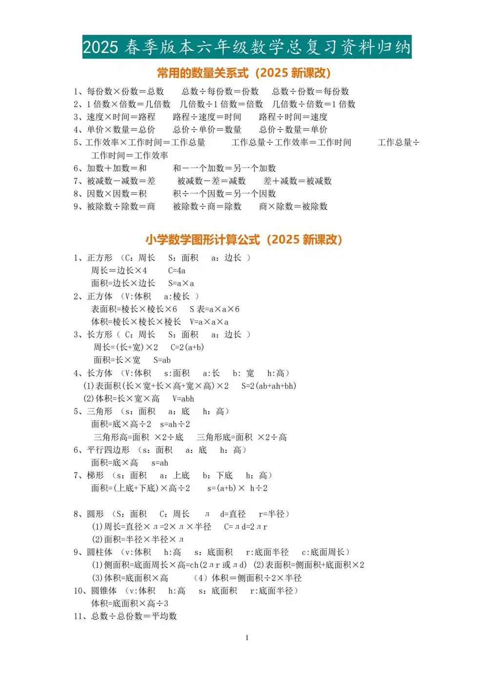
2025春新版小升初数学总复习资料归纳
2025-04-25 13:32:52
0
次
格式:
答案:
2025春新版小升初数学总复习资料归纳
点击分享给好友
分享图片
关闭
生成中...
复制图片
复制链接
免费云打印活动
免费云打印,邮寄到家
×
用微信扫码
附件预览
资
料
部
分
预
览
资
料
部
分
内
容
预
览
,
如
无
预
览
也
可
放
心
下
载
1
/
0
◀
▶
练习题
预备班
小升初
同步练习
小初衔接班
上一篇:
2025春新版小升初数学总复习重点公式总结
下一篇:
2025春新版小升初数学【常考易错题】专项训练
相关内容
2025-2026学年浙江省绍兴市绍初教育集团八年级上学期科学第四单元独立练习
2026-01-28 17:14:21
2025-2026学年浙江省杭州市十三中教育集团九年级上学期科学独立作业周测十三
2026-01-26 17:19:19
2025-2026学年浙江省杭州市十三中教育集团九年级上学期科学独立作业周测十二
2026-01-26 17:19:19
资料下载
|
不会?
请点击查看教程
免费通道
付费通道
🎯 立即免费解锁资源
💎 需要积分:
2积分
热门资料
2025年秋(人教版)高清可编...
2025年4月浙江省杭州市西湖...
2025年秋新译林八年级上册彩...
2024秋最新(人教版PEP)...
2025年秋(外研社版)高清可...
2025年4月浙江省杭州市余杭...
2025年秋人教版八年级数学上...
2025年浙江省中考真题科学
2025年秋(浙教版)高清可编...
2025年秋八年级上学期人教版...