首页
小初高学霸资料
资料专题
小初高资料专题
考公、教资专题
通知公告
网站通知
政策信息
点我搜索
美国
上传赚积分、现金
登录
注册
首页
小初高学霸资料
正文
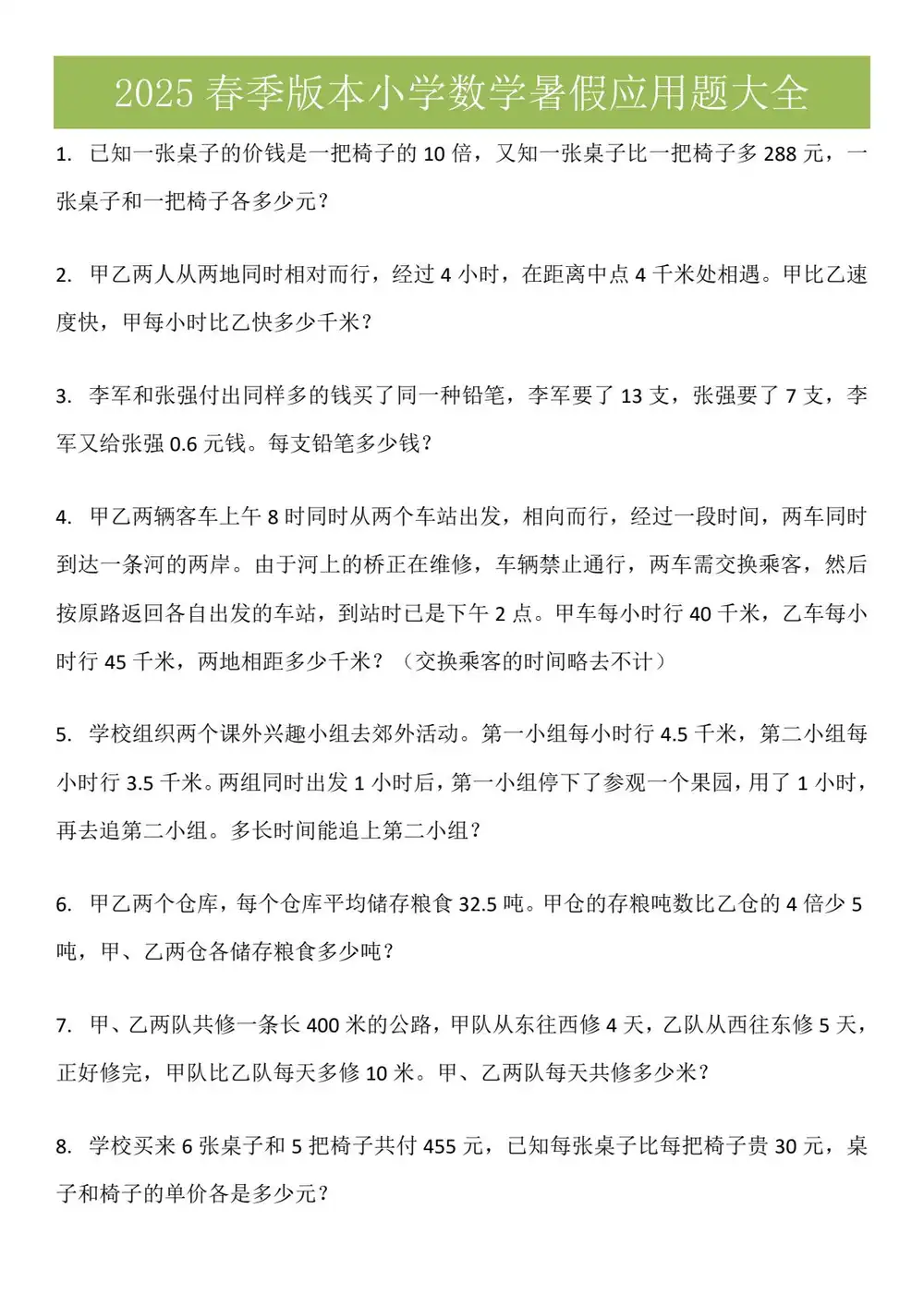
2025春新版五升六数学衔接应用题大全
2025-04-25 13:32:43
0
次
格式:
答案:
2025春新版五升六数学衔接应用题大全
点击分享给好友
分享图片
关闭
生成中...
复制图片
复制链接
免费云打印活动
免费云打印,邮寄到家
×
用微信扫码
附件预览
资
料
部
分
预
览
资
料
部
分
内
容
预
览
,
如
无
预
览
也
可
放
心
下
载
1
/
0
◀
▶
练习题
同步练习
上一篇:
2025春新版五年级下册数学 期末常考易错填空题
下一篇:
2025春新版五下数学培优专题训练工程问题
相关内容
2025-2026学年浙江省绍兴市绍初教育集团八年级上学期科学第四单元独立练习
2026-01-28 17:14:21
2025-2026学年浙江省杭州市十三中教育集团九年级上学期科学独立作业周测十三
2026-01-26 17:19:19
2025-2026学年浙江省杭州市十三中教育集团九年级上学期科学独立作业周测十二
2026-01-26 17:19:19
资料下载
|
不会?
请点击查看教程
免费通道
付费通道
🎯 立即免费解锁资源
💎 需要积分:
2积分
热门资料
浙江省温州市瑞安市六校联考(玉...
原版浙江省温州市瑞安市六校联考(玉海、莘塍、滨江、安高、塘下等)2025年10月上学期九年级期中监测...
2025-2026学年浙江省宁...
2025-2026学年浙江省舟...