首页
小初高学霸资料
资料专题
小初高资料专题
考公、教资专题
通知公告
网站通知
政策信息
点我搜索
美国
上传赚积分、现金
登录
注册
首页
小初高学霸资料
正文
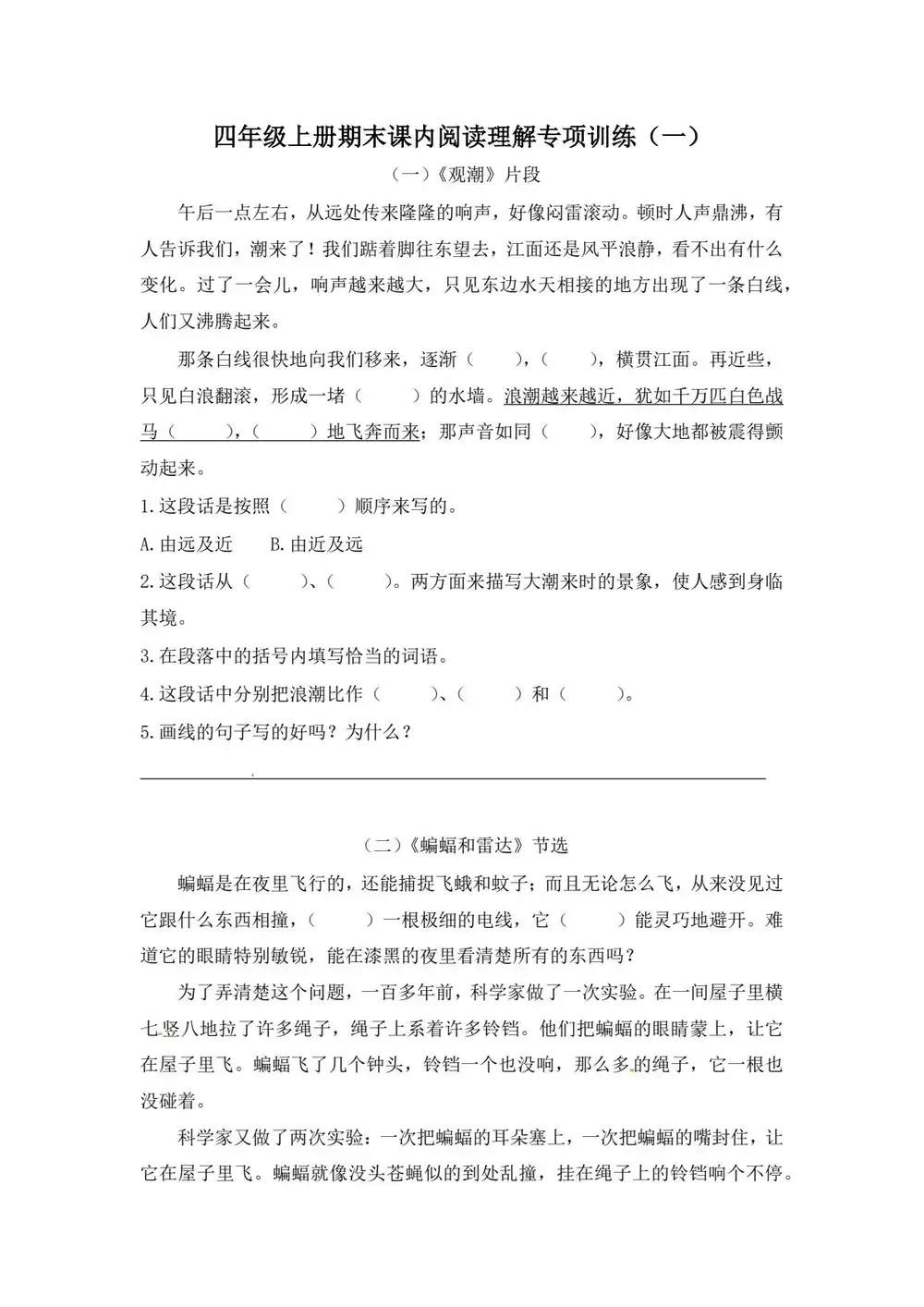
四年级上册语文:阅读理解专项高频考点(2套含答案)
2025-04-25 13:29:50
0
次
格式:
答案:
四年级上册语文:阅读理解专项高频考点(2套含答案)
点击分享给好友
分享图片
关闭
生成中...
复制图片
复制链接
免费云打印活动
免费云打印,邮寄到家
×
用微信扫码
附件预览
资
料
部
分
预
览
资
料
部
分
内
容
预
览
,
如
无
预
览
也
可
放
心
下
载
1
/
0
◀
▶
小学
上册
秋季
四上
练习题
四年级
上学期
秋学期
同步练习
第一学期
秋季学期
四(上)
小学四年级
上一篇:
四年级上册语文:期末字词句专题训练(含答案)
下一篇:
四年级数学:思维周训练小纸条
相关内容
2025-2026学年浙江省台州市玉环市八年级上学期教学质量检测综合道德与法治试...
2026-03-05 18:05:54
2025-2026学年浙江省温州市苍南县金乡卫城中学高一上学期第二次月考地理试卷
2026-03-05 18:05:54
2025-2026学年浙江省温州市高二上学期期末质量评价题库技术试题(A类)-高...
2026-03-05 18:05:54
资料下载
|
不会?
请点击查看教程
免费通道
付费通道
🎯 立即免费解锁资源
💎 需要积分:
2积分
热门资料
2025年秋(人教版)高清可编...
2025年4月浙江省杭州市西湖...
2025年秋新译林八年级上册彩...
2024秋最新(人教版PEP)...
2025年秋(外研社版)高清可...
2025年4月浙江省杭州市余杭...
2025年秋人教版八年级数学上...
2025年浙江省中考真题科学
2025年秋(浙教版)高清可编...
2025年秋八年级上学期人教版...